电脑桌面
添加内谋知识网--内谋文库,文书,范文下载到电脑桌面
安装后可以在桌面快捷访问

甘肃省兰州市树人中学2023-2024学年中考押题物理预测卷含解析.doc

甘肃省兰州市树人中学2023-2024学年中考押题物理预测卷含解析.doc_第1页
1/17
甘肃省兰州市树人中学2023-2024学年中考押题物理预测卷含解析.doc_第2页
2/17
甘肃省兰州市树人中学2023-2024学年中考押题物理预测卷含解析.doc_第3页
3/17
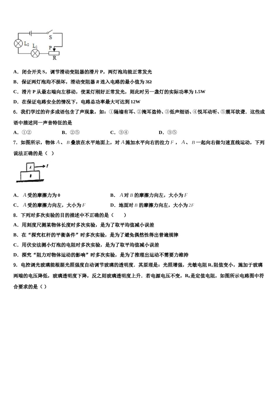
甘肃省兰州市树人中学2023-2024学年中考押题物理预测卷注意事项:1.答题前,考生先将自己的姓名、准考证号码填写清楚,将条形码准确粘贴在条形码区域内。2.答题时请按要求用笔。3.请按照题号顺序在答题卡各题目的答题区域内作答,超出答题区域书写的答案无效;在草稿纸、试卷上答题无效。4.作图可先使用铅笔画出,确定后必须用黑色字迹的签字笔描黑。5.保持卡面清洁,不要折暴、不要弄破、弄皱,不准使用涂改液、修正带、刮纸刀。一、单选题(本大题共10小题,共30分)1.夏天,人们常吃雪糕解暑,剥开雪糕包装纸时,雪糕周围冒“白气”.下列说法正确的是A.吃雪糕解暑,是因为雪糕熔化时要放热B.吃雪糕解暑,是因为雪糕汽化时要放热C.雪糕周围冒“白气”是液化现象D.雪糕周围冒“白气”是汽化现象2.如图所示的电路中,闭合开关S1、S2,小灯泡L1和L2正常发光,电流表和电压表均有示数,下列关于该电路的说法错误的是A.L1与L2并联B.电流表测L1的电流C.L1与L2两端的电压相等,等于电压表的示数D.当开关S2断开时,通过电流表的电流变小3.下列关于电磁现象的说法正确的是()A.通电螺线管周围的磁场强弱与电流大小有关B.电吹风里的电动机是利用电磁感应原理工作的C.通电导体在磁场中的受力方向只与电流方向有关D.只要闭合电路的部分导体在磁场中运动就会产生感应电流4.质量相同、温度相同的铁块和铜块(c铜<c铁),吸收相同热量后,温度更高的是A.铁块B.铜块C.一样高D.不确定5.如图,电路中L1“6V3W“和L2“6V6W”两灯泡和滑动变阻器R串联,电源电压恒为12V.下列说法正确的是()A.闭合开关S,调节滑动变阻器的滑片P,两灯泡均能正常发光B.保证两灯泡均不损坏,滑动变阻器R连入电路的最小值为3ΩC.滑片P从最右端向左移动,使某灯刚好正常发光,则此时另一盏灯的实际功率为1.5WD.在保证电路安全的情况下,电路总功率最大可达到12W6.我们学过的许多成语包含了声现象,如:①隔墙有耳、②掩耳盗铃、③低声细语、④悦耳动听、⑤震耳欲聋.这些成语中描述同一声音特征的是A.①②B.②⑤C.③④D.③⑤7.如图所示,物体、叠放在水平地面上,对施加水平向右的拉力,、一起向右做匀速直线运动,下列说法正确的是()A.受的摩擦力为0B.对的摩擦力向左,大小为C.受的摩擦力向左,大小为D.地面对的摩擦力向左,大小为8.下列对多次实验的目的描述中不正确的是()A.用刻度尺测某物体长度时多次实验,是为了取平均值减小误差B.在“探究杠杆的平衡条件”时多次实验,是为了避免偶然性得出普遍规律C.用伏安法测小灯泡的电阻时多次实验,是为了取平均值减小误差D.探究“阻力对物体运动的影响”时多次实验,是为了推理出运动不需要力维持9.电控调光玻璃能根据光照强度自动调节玻璃的透明度.其原理是:光照增强,光敏电阻Rx阻值变小,施加于玻璃两端的电压降低,玻璃透明度下降,反之则玻璃透明度上升.若电源电压不变,R0是定值电阻,如图所示电路图中符合要求的是()A.B.C.D.10.电磁波家族信息如下图所示,其中,无线电波的频率范围在104~3×1011Hz之间,以下说法正确的是A.微波不属于无线电波B.在真空中,X射线的传播速度比无线电波大C.X射线的频率比无线电波的高D.X射线的波长比无线电波的长二、多选题(本大题共3小题,共12分)11.关于下列四幅图的描述,正确的是A.甲图说明了流体压强与流速的关系,两张纸中间流速大压强小,纸向中间靠拢B.乙图是自制气压计,当从山底拿到山顶时,玻璃管中的水柱会上升C.丙图中金属棒ab只要在磁场中左右运动,电路中就会产生感应电流D.根据丁图中光的传播路径,虚框内应是凸透镜,近视眼就是利用凸透镜进行矫正的12.如图所示,在测量摩擦力的实验中,用弹簧测力计拉一木块沿水平方向做匀速直线运动,下列选项中属于平衡力的是()A.木块受到的重力与木块受的支持力B.地面受的摩擦力与木块受的摩擦力C.木块受的拉力与木块受的摩擦力D.木块受的重力与木块对地面的压力13.底面积不等的两个圆柱形容器甲和乙(S甲<S乙),分别盛有两种不同的液体,现将两个完全相同的小球分别放入容器中,小球静止时...

1、当您付费下载文档后,您只拥有了使用权限,并不意味着购买了版权,文档只能用于自身使用,不得用于其他商业用途(如 [转卖]进行直接盈利或[编辑后售卖]进行间接盈利)。
2、本站所有内容均由合作方或网友上传,本站不对文档的完整性、权威性及其观点立场正确性做任何保证或承诺!文档内容仅供研究参考,付费前请自行鉴别。
3、如文档内容存在违规,或者侵犯商业秘密、侵犯著作权等,请点击“违规举报”。

碎片内容

甘肃省兰州市树人中学2023-2024学年中考押题物理预测卷含解析.doc

确认删除?