电脑桌面
添加内谋知识网--内谋文库,文书,范文下载到电脑桌面
安装后可以在桌面快捷访问

甘肃省兰州市联片重点达标名校2023-2024学年中考物理全真模拟试卷含解析.doc

甘肃省兰州市联片重点达标名校2023-2024学年中考物理全真模拟试卷含解析.doc_第1页
1/19
甘肃省兰州市联片重点达标名校2023-2024学年中考物理全真模拟试卷含解析.doc_第2页
2/19
甘肃省兰州市联片重点达标名校2023-2024学年中考物理全真模拟试卷含解析.doc_第3页
3/19
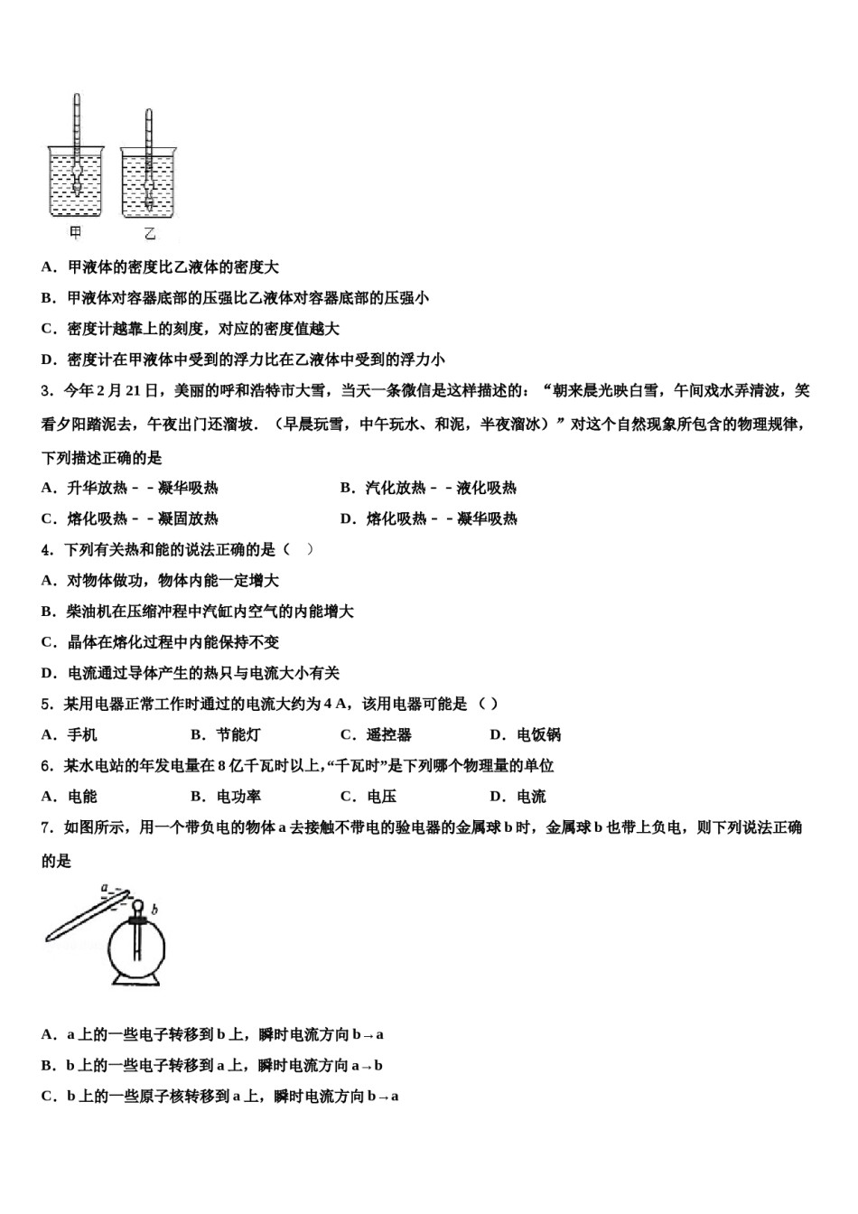
甘肃省兰州市联片重点达标名校2023-2024学年中考物理全真模拟试卷注意事项1.考试结束后,请将本试卷和答题卡一并交回.2.答题前,请务必将自己的姓名、准考证号用0.5毫米黑色墨水的签字笔填写在试卷及答题卡的规定位置.3.请认真核对监考员在答题卡上所粘贴的条形码上的姓名、准考证号与本人是否相符.4.作答选择题,必须用2B铅笔将答题卡上对应选项的方框涂满、涂黑;如需改动,请用橡皮擦干净后,再选涂其他答案.作答非选择题,必须用05毫米黑色墨水的签字笔在答题卡上的指定位置作答,在其他位置作答一律无效.5.如需作图,须用2B铅笔绘、写清楚,线条、符号等须加黑、加粗.一、单选题(本大题共10小题,共30分)1.如下图所示是小李同学在运动场上看到的一些场景,他运用学过的物理知识对这些场景进行分析,其中正确的是A.踢出去的足球在地面上滚动越来越慢,是因为足球受重力的作用B.百米冲线后运动员没有立即停下来,是因为受到惯性力的作用C.站在水平领奖台上的运动员,他受到的重力和领奖台对他的支持力是一对平衡力D.运动员在做引体向上,当他在单杠上静止不动时,单杠对他竖直向上的拉力和他对单杆竖直向下的拉力是一对平衡力2.水平桌面上放置的两个圆柱形容器中盛有甲和乙两种不同液体,将一支密度计分别放入这两种不同液体种,静止后的情形如图所示,两液面相平.则下列判断正确的是A.甲液体的密度比乙液体的密度大B.甲液体对容器底部的压强比乙液体对容器底部的压强小C.密度计越靠上的刻度,对应的密度值越大D.密度计在甲液体中受到的浮力比在乙液体中受到的浮力小3.今年2月21日,美丽的呼和浩特市大雪,当天一条微信是这样描述的:“朝来晨光映白雪,午间戏水弄清波,笑看夕阳踏泥去,午夜出门还溜坡.(早晨玩雪,中午玩水、和泥,半夜溜冰)”对这个自然现象所包含的物理规律,下列描述正确的是B.汽化放热﹣﹣液化吸热A.升华放热﹣﹣凝华吸热C.熔化吸热﹣﹣凝固放热D.熔化吸热﹣﹣凝华吸热4.下列有关热和能的说法正确的是()A.对物体做功,物体内能一定增大B.柴油机在压缩冲程中汽缸内空气的内能增大C.晶体在熔化过程中内能保持不变D.电流通过导体产生的热只与电流大小有关5.某用电器正常工作时通过的电流大约为4A,该用电器可能是()A.手机B.节能灯C.遥控器D.电饭锅6.某水电站的年发电量在8亿千瓦时以上,“千瓦时”是下列哪个物理量的单位A.电能B.电功率C.电压D.电流7.如图所示,用一个带负电的物体a去接触不带电的验电器的金属球b时,金属球b也带上负电,则下列说法正确的是A.a上的一些电子转移到b上,瞬时电流方向b→aB.b上的一些电子转移到a上,瞬时电流方向a→bC.b上的一些原子核转移到a上,瞬时电流方向b→aD.a上的一些原子核转移到b上,瞬时电流方向a→b8.下列生活用品没有使用电磁波的是A.微波炉B.电暖器C.消毒柜D.电水壶9.下列光现象中,由于光的反射而形成的是A.深水看上去变“浅”了B.水中“断笔”C.水中“倒影”D.物体看上去变“大”了10.电流表是测量电流的一种仪器,图为电流表的表头内部结构,它由永磁体、线圈等构成,当有电流通过线圈时,线圈会发生偏转,从而带动指针转动。其原理与下列相对应的是A.B.C.D.二、多选题(本大题共3小题,共12分)11.如图所示的电路,闭合开关后,在滑动变阻器的滑片P从a端向b端滑动的过程中(设灯泡工作时电阻不随温度变化):A.电路的总电阻逐渐变大B.通过乙灯的电流逐渐变大C.滑动变阻器两端的电压逐渐变小D.甲灯逐渐变亮12.如图甲所示,电源电压保持不变,R0为定值电阻,R为滑动变阻器,闭合开关S,滑动变阻器的滑片从一端移动到另一端的过程中,电压表和电流表的示数与R的关系分别如图乙、丙所示.下列说法正确的是()A.电源电压为6VB.滑动变阻器R的最大阻值是20ΩC.R0的最小电功率为0.4WD.当滑片P置于中点时,R的电功率为0.8W13.如图所示是从北京南站到上海虹桥站的高铁运行时刻表,根据表中给出的信息,下列说法错误的是()A.高铁全程运行1318kmB.高铁从北京南站至枣庄站的平均速度为250.8km/hC.高铁在无锡东站停车时间为10minD....

1、当您付费下载文档后,您只拥有了使用权限,并不意味着购买了版权,文档只能用于自身使用,不得用于其他商业用途(如 [转卖]进行直接盈利或[编辑后售卖]进行间接盈利)。
2、本站所有内容均由合作方或网友上传,本站不对文档的完整性、权威性及其观点立场正确性做任何保证或承诺!文档内容仅供研究参考,付费前请自行鉴别。
3、如文档内容存在违规,或者侵犯商业秘密、侵犯著作权等,请点击“违规举报”。

碎片内容

甘肃省兰州市联片重点达标名校2023-2024学年中考物理全真模拟试卷含解析.doc

确认删除?