电脑桌面
添加内谋知识网--内谋文库,文书,范文下载到电脑桌面
安装后可以在桌面快捷访问

甘肃省金塔四中2024年中考物理押题卷含解析.doc

甘肃省金塔四中2024年中考物理押题卷含解析.doc_第1页
1/20
甘肃省金塔四中2024年中考物理押题卷含解析.doc_第2页
2/20
甘肃省金塔四中2024年中考物理押题卷含解析.doc_第3页
3/20
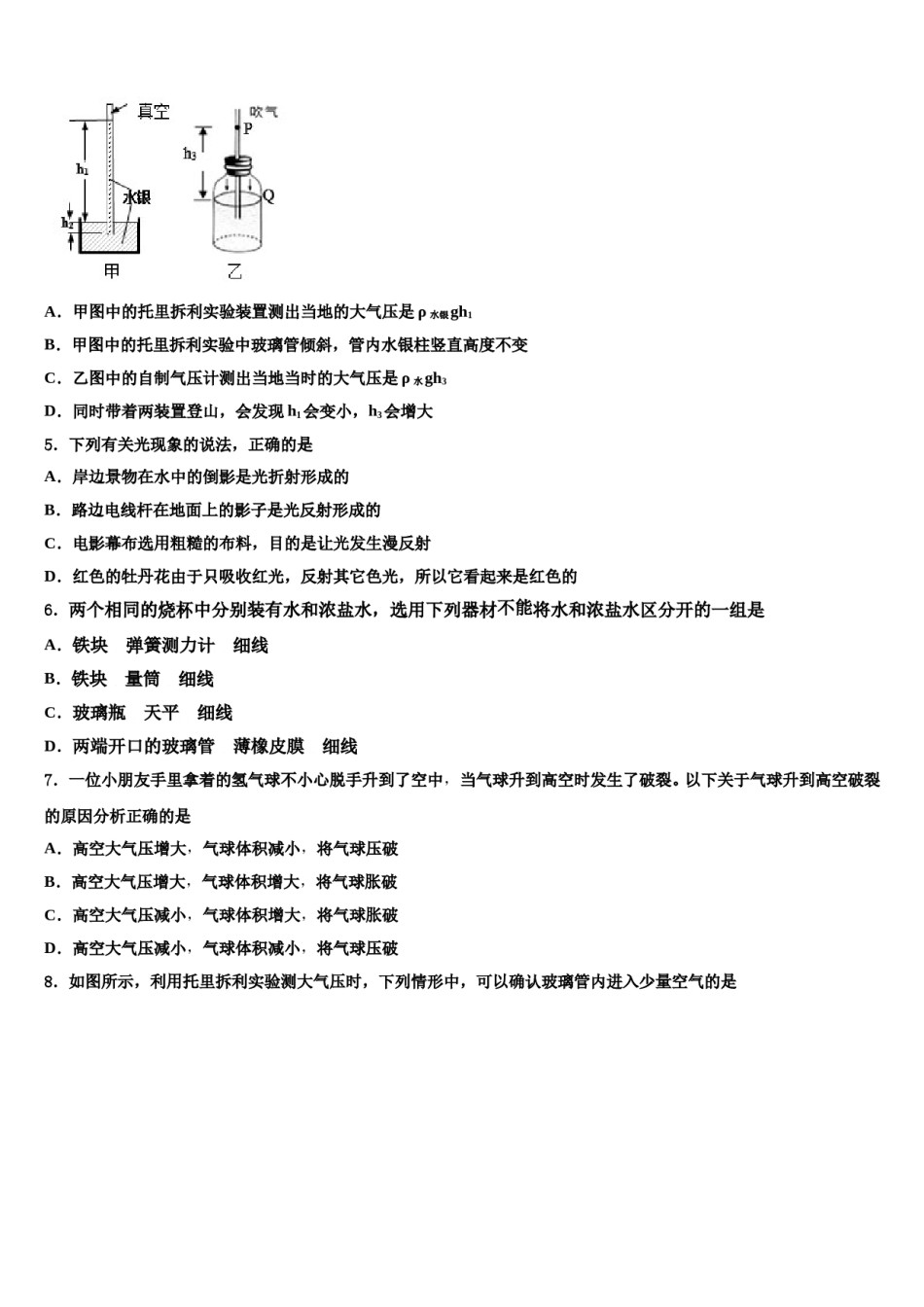
甘肃省金塔四中2024年中考物理押题卷注意事项:1.答题前,考生先将自己的姓名、准考证号填写清楚,将条形码准确粘贴在考生信息条形码粘贴区。2.选择题必须使用2B铅笔填涂;非选择题必须使用0.5毫米黑色字迹的签字笔书写,字体工整、笔迹清楚。3.请按照题号顺序在各题目的答题区域内作答,超出答题区域书写的答案无效;在草稿纸、试题卷上答题无效。4.保持卡面清洁,不要折叠,不要弄破、弄皱,不准使用涂改液、修正带、刮纸刀。一、单选题(本大题共10小题,共30分)1.智能公交系统已于2016年5月6日在我市部分县区投入运营,如图是一名乘客正在通过电子站牌获得公交车到站信息。公交车与智能公交系统间的无线通讯依靠的是()A.超声波B.次声波C.电磁波D.激光2.关于家庭安全用电,下列说法正确的是A.电路中电流过大一定是发生了短路B.保险丝熔断可用铜丝代替C.金属外壳用电器必须安装接地线D.空气开关跳闸后重新闭合开关即可3.如图所示,电源电压不变,先闭合S1,再闭合S2,下列说法正确的是()A.电压表、电流表示数均变小B.电压表示数变大,电路总功率变大C.电压表示数不变,总电阻变小,电流表示数变大D.电压表与电流表示数的比值变大4.图甲是托里拆利实验装置,图乙是一个“自制气压计”(用插有细管的橡皮塞塞住装有水的瓶子口,下管口没入水中,通过上管口向瓶内吹气,水沿管上升到P点),P点与瓶内水面Q高度差为h3,下列说法错误的是A.甲图中的托里拆利实验装置测出当地的大气压是ρ水银gh1B.甲图中的托里拆利实验中玻璃管倾斜,管内水银柱竖直高度不变C.乙图中的自制气压计测出当地当时的大气压是ρ水gh3D.同时带着两装置登山,会发现h1会变小,h3会增大5.下列有关光现象的说法,正确的是A.岸边景物在水中的倒影是光折射形成的B.路边电线杆在地面上的影子是光反射形成的C.电影幕布选用粗糙的布料,目的是让光发生漫反射D.红色的牡丹花由于只吸收红光,反射其它色光,所以它看起来是红色的6.两个相同的烧杯中分别装有水和浓盐水,选用下列器材不能将水和浓盐水区分开的一组是A.铁块弹簧测力计细线B.铁块量筒细线C.玻璃瓶天平细线D.两端开口的玻璃管薄橡皮膜细线7.一位小朋友手里拿着的氢气球不小心脱手升到了空中,当气球升到高空时发生了破裂。以下关于气球升到高空破裂的原因分析正确的是A.高空大气压增大,气球体积减小,将气球压破B.高空大气压增大,气球体积增大,将气球胀破C.高空大气压减小,气球体积增大,将气球胀破D.高空大气压减小,气球体积减小,将气球压破8.如图所示,利用托里拆利实验测大气压时,下列情形中,可以确认玻璃管内进入少量空气的是图5A.当玻璃管倾斜时,管内水银柱长度增加B.玻璃管内外水银面的高度差略小于C.无论怎样倾斜玻璃管,水银都不能充满全管D.将玻璃管在水银槽内轻轻上提,管内水银柱高度不变9.如图所示是电阻R和灯泡L的I﹣U图象,若电阻R和灯泡L串联接在某一电源上时,电路中的电流为0.6A,则电源电压为_____V;若将电阻R和灯泡L并联接在电压为6V的电源上,此时灯L的电阻为_____Ω,干路电流为_____A。10.在公共场所“轻声”说话是文明的表现,而在课堂上“大声”回答问题才能让老师听清楚.这里的“轻声”和“大声”是指声音的A.响度B.音调C.音色D.声速二、多选题(本大题共3小题,共12分)11.小明想探究“电流通过导体产生的热量多少与导体的电阻大小是否有关”.他连接了如图的电路进行实验,甲、乙两个烧瓶内装有质量相等、初温相同的煤油,煤油中都各自浸泡着一段电阻丝,阻值分别为R1和R2,分别用插有温度计的橡胶塞封闭烧瓶,煤油中的电阻丝通过橡胶塞上的接线柱与电路相连,温度计可以测量煤油的温度.下列说法中正确的是A.实验中通过观察温度计示数变化大小来判断电流通过导体产生热量的多少B.为实现实验目的,两个烧瓶内的电阻R1和R2的阻值应相等C.为实现实验目的,两个烧瓶内的电阻R1和R2的阻值应不相等D.为实现实验目的,应将R1和R2改为并联12.某同学探究凸透镜成像规律,完成了下列实验:(1)将焦距为的甲凸透镜和点燃的蜡烛分别固定在光具座上,移动光屏后...

1、当您付费下载文档后,您只拥有了使用权限,并不意味着购买了版权,文档只能用于自身使用,不得用于其他商业用途(如 [转卖]进行直接盈利或[编辑后售卖]进行间接盈利)。
2、本站所有内容均由合作方或网友上传,本站不对文档的完整性、权威性及其观点立场正确性做任何保证或承诺!文档内容仅供研究参考,付费前请自行鉴别。
3、如文档内容存在违规,或者侵犯商业秘密、侵犯著作权等,请点击“违规举报”。

碎片内容

甘肃省金塔四中2024年中考物理押题卷含解析.doc

确认删除?