电脑桌面
添加内谋知识网--内谋文库,文书,范文下载到电脑桌面
安装后可以在桌面快捷访问

福建省三明市2024届中考物理全真模拟试题含解析.doc

福建省三明市2024届中考物理全真模拟试题含解析.doc_第1页
1/13
福建省三明市2024届中考物理全真模拟试题含解析.doc_第2页
2/13
福建省三明市2024届中考物理全真模拟试题含解析.doc_第3页
3/13
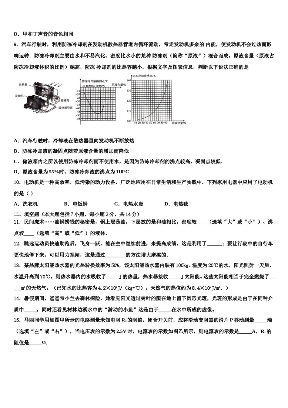
福建省三明市2024届中考物理全真模拟试题考生须知:1.全卷分选择题和非选择题两部分,全部在答题纸上作答。选择题必须用2B铅笔填涂;非选择题的答案必须用黑色字迹的钢笔或答字笔写在“答题纸”相应位置上。2.请用黑色字迹的钢笔或答字笔在“答题纸”上先填写姓名和准考证号。3.保持卡面清洁,不要折叠,不要弄破、弄皱,在草稿纸、试题卷上答题无效。一、本大题包括10小题,每小题3分,共30分.在每小题给出的四个选项中,只有一项符合题目要求.1.为节约用电,小明总是随手关掉家中暂时不用的家用电器.关闭电器,家庭电路中变大的物理量是A.总电阻B.总电流C.总功率D.总电功2.下列对热学知识进行的归纳总结中,正确的是A.下滑时通过做功增加了物体内能B.空气推动塞子时内能增加C.海边昼夜温差小是因为水的比热容小D.小蒸汽轮机利用机械能转化成内能来工作3.能源是人类社会活动的物质基础。下列关于能源的说法正确的是A.核电站中发生的是氢核聚变反应B.能量的转化和转移是有方向性的C.风能、水能、电能都是一次能源D.人类大量利用太阳能会造成“温室效应”4.以下是一双吃饭用的木筷的“自述”:其中违背物理原理的是()A.“当我斜插在玻璃水杯中,你会看到我的身子向上弯折了”B.“当人们在餐桌上使用我时,我一定是省力杠杆”C.“当我放在水中,我会漂浮在水面上”D.“将干燥的我接入电路,我拒绝电流从我身上流过”5.一根锰铜线的电阻为R,要使这根连人电路的导线电阻变小,可采用的方法是()A.减小导线两端的电压B.增大导线中的电流C.将导线对折后连入电路D.将导线拉长后连入电路6.2018年6月2日,我国制造的高分辨率卫星“高分六号”成功发射升空,在其发射及完全进入太空过程中,下列说法中正确的是A.在上升过程中火箭受到的大气压强越来越大B.火箭使用的助推燃料,其热值越低越好C.进入太空后,卫星“高分六号”的质量变为零D.竖直向上加速过程中,卫星“高分六号”受到的支持力大于其自身的重力7.如图所示的电路,开关S闭合,正常工作一段时间后,电流表示数突然减小但不为零.用电压表检测,当电压表接a、b两点时,电压表有示数;接b、c两点时,电压表无示数,则故障是A.开关S接触不良B.ac导线断路C.R1断路D.R2断路8.如图所示,甲、乙、丙、丁是不同的声音先后输入到同一示波器上所显示的波形图则下面说法中正确的是A.甲和乙声音的音调相同B.甲和丙声音的响度相同C.丙声音在真空中传播速度最快D.甲和丁声音的音色相同9.汽车行驶时,利用防冻冷却剂在发动机散热器管道内循环流动,带走发动机多余的内能,使发动机不会过热而影响运转.防冻冷却剂主要由水和不易汽化、密度比水小的某种防冻剂(简称“原液”)混合而成,原液含量(原液占防冻冷却液体积的比例)越高,防冻冷却剂的比热容越小.根据文字及图表信息,判断以下说法正确的是A.汽车行驶时,冷却液在散热器里向发动机不断放热B.防冻冷却液的凝固点随着原液含量的增加而降低C.储液箱内之所以使用防冻冷却剂而不使用水,是因为防冻冷却剂的沸点较高,凝固点较低.D.原液含量为55%时,防冻冷却液的沸点为110°C10.电动机是一种高效率,低污染的动力设备,广泛地应用在日常生活和生产实践中.下列家用电器中应用了电动机的是()A.洗衣机B.电饭锅C.电热水壶D.电热毯二、填空题(本大题包括7小题,每小题2分,共14分)11.民间魔术……油锅捞钱的秘密是,锅上层是油,下层放的是和油相比,密度较____(选填“大”或“小”)、沸点较____(选填“高”或“低”)的液体.12.跳远运动员快速助跑后,飞身一跃,能在空中继续前进,来提高成绩,这是利用了______;要让行驶中的自行车更快地停下来,可以用力捏闸,这是通过________的方法增大摩擦的.13.某品牌太阳能热水器的光热转换效率为50%,该太阳能热水器内装有100kg、温度为20℃的水,阳光照射一天后,水温升高到70℃,则热水器内的水吸收了_____J的热量,热水器接收_____J太阳能。这些太阳能相当于完全燃烧了_____m1的天然气。(已知水的比热容为4.2×101J/(kg•℃),天然气的热值约为8.4×107J/m1.)14.暑...

1、当您付费下载文档后,您只拥有了使用权限,并不意味着购买了版权,文档只能用于自身使用,不得用于其他商业用途(如 [转卖]进行直接盈利或[编辑后售卖]进行间接盈利)。
2、本站所有内容均由合作方或网友上传,本站不对文档的完整性、权威性及其观点立场正确性做任何保证或承诺!文档内容仅供研究参考,付费前请自行鉴别。
3、如文档内容存在违规,或者侵犯商业秘密、侵犯著作权等,请点击“违规举报”。

碎片内容

福建省三明市2024届中考物理全真模拟试题含解析.doc

确认删除?