电脑桌面
添加内谋知识网--内谋文库,文书,范文下载到电脑桌面
安装后可以在桌面快捷访问

福建省华安中学2024年中考物理模拟预测题含解析.doc

福建省华安中学2024年中考物理模拟预测题含解析.doc_第1页
1/15
福建省华安中学2024年中考物理模拟预测题含解析.doc_第2页
2/15
福建省华安中学2024年中考物理模拟预测题含解析.doc_第3页
3/15
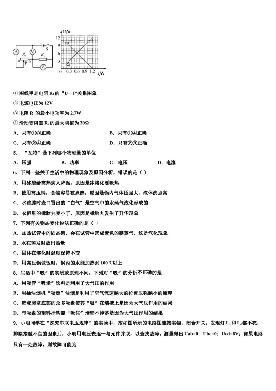
福建省华安中学2024年中考物理模拟预测题注意事项:1.答卷前,考生务必将自己的姓名、准考证号、考场号和座位号填写在试题卷和答题卡上。用2B铅笔将试卷类型(B)填涂在答题卡相应位置上。将条形码粘贴在答题卡右上角"条形码粘贴处"。2.作答选择题时,选出每小题答案后,用2B铅笔把答题卡上对应题目选项的答案信息点涂黑;如需改动,用橡皮擦干净后,再选涂其他答案。答案不能答在试题卷上。3.非选择题必须用黑色字迹的钢笔或签字笔作答,答案必须写在答题卡各题目指定区域内相应位置上;如需改动,先划掉原来的答案,然后再写上新答案;不准使用铅笔和涂改液。不按以上要求作答无效。4.考生必须保证答题卡的整洁。考试结束后,请将本试卷和答题卡一并交回。一、本大题包括10小题,每小题3分,共30分.在每小题给出的四个选项中,只有一项符合题目要求.1.如图所示,闭合开关S后灯L不亮,用测电笔测试c处,氖管发光,则发生的故障可能是()A.火线与零线短路B.a、d之间某处断路C.b、c之间某处断路D.灯L的灯丝烧断2.下列关于力的图示的说法中正确的是A.力的图示与力的示意图是一样的B.在同一受力图中,可根据需要选取不同的标度C.标度可任意选取D.以上说法都不正确3.小明同学身高1.80m,家里装修时要在墙上安装一个竖直的平面镜,为了能从平面镜中看到自己的全身像,平面镜的最小长度应为()A.30cmB.60cmC.90cmD.120cm4.如图所示电路,电源电压保持不变.闭合开关S,当滑动变阻器的滑片P从a端滑到b端的过程中,R1、R2的U-I关系图象如图所示.则下列判断正确的是()①图线甲是电阻R1的“U-I”关系图象②电源电压为12V③电阻R1的最小电功率为2.7W④滑动变阻器R2的最大阻值为30ΩA.只有①③正确B.只有①④正确C.只有②④正确D.只有②③正确5.“瓦特”是下列哪个物理量的单位A.压强B.功率C.电压D.电流6.下列一些关于生活中的物理现象及原因分析,错误的是()A.用冰袋给高热病人降温,原因是冰熔化要吸热B.使用高压锅,食物容易被煮熟,原因是锅内气体压强大,液体沸点高C.水沸腾时壶口冒出的“白气”是空气中的水蒸气液化形成的D.衣柜里的樟脑丸变小了,原因是樟脑丸发生了升华现象7.下列有关物态变化说法正确的是()A.加热试管中的固态碘,会在试管中形成紫色的碘蒸气,这是汽化现象B.水在蒸发时放出热量C.固体在熔化时温度保持不变D.用高压锅做饭时,锅内的水能加热到100℃以上8.生活中“吸”的实质或原理不同,下列对“吸”的分析不正确的是A.用吸管“吸走”饮料是利用了大气压的作用B.用抽油烟机“吸走”油烟是利用了空气流速越大的位置压强越小的原理C.壁虎脚掌底部的众多吸盘使其“吸”在墙壁上是因为大气压作用的结果D.带吸盘的塑料挂钩能“吸住”墙壁不掉落是因为大气压作用的结果9.小明同学在“探究串联电压规律”的实验中,按如图所示的电路图连接实物,闭合开关,发现灯L1和L2都不亮,排除接触不良的因素后,小明用电压表逐一与元件并联,以查找故障。测量得出Uab=0;Ubc=0;Ucd=6V;如果电路只有一处故障,则故障可能为A.L1断路B.L1短路C.L2断路D.L2短路10.如图所示,在试管内用塞子密封有少量的水,用酒精灯进行加热,下列说法正确的是A.塞子跳出前,发现水已沸腾,这时水的沸点为100℃B.塞子跳出前,水的温度升高,是通过做功改变了它的内能C.塞子跳出时,看到试管口处有白雾,这是汽化现象D.塞子被推出试管口的过程与内燃机做功冲程的能量转化情况相同二、填空题(本大题包括7小题,每小题2分,共14分)11.把标有“2V0.4W”字样的小灯泡和标有“20Ω1A”字样的滑动变阻器连接在如图所示的电路中.已知电源电压为3V.电流表的量程为“0~0.6A”,闭合开关,调节滑片,灯泡的最小功率为W,滑动变阻器接入电路的最小阻值是Ω(灯丝电阻不变).12.在如图所示的电路中,电源电压保持不变,开关S处于闭合状态,小灯L不发光,电路中只有一个电表有示数。如果电路中只有一处故障且故障只可能发生在电阻R或小灯L上,则(1)故障可能是______。(2)请任选一种故障,对开关S由闭合到断开时两电表示数的变化情况作...

1、当您付费下载文档后,您只拥有了使用权限,并不意味着购买了版权,文档只能用于自身使用,不得用于其他商业用途(如 [转卖]进行直接盈利或[编辑后售卖]进行间接盈利)。
2、本站所有内容均由合作方或网友上传,本站不对文档的完整性、权威性及其观点立场正确性做任何保证或承诺!文档内容仅供研究参考,付费前请自行鉴别。
3、如文档内容存在违规,或者侵犯商业秘密、侵犯著作权等,请点击“违规举报”。

碎片内容

福建省华安中学2024年中考物理模拟预测题含解析.doc

确认删除?