电脑桌面
添加内谋知识网--内谋文库,文书,范文下载到电脑桌面
安装后可以在桌面快捷访问

2017年云南省昆明市中考语文试卷及答案.doc

2017年云南省昆明市中考语文试卷及答案.doc_第1页
1/21
2017年云南省昆明市中考语文试卷及答案.doc_第2页
2/21
2017年云南省昆明市中考语文试卷及答案.doc_第3页
3/21
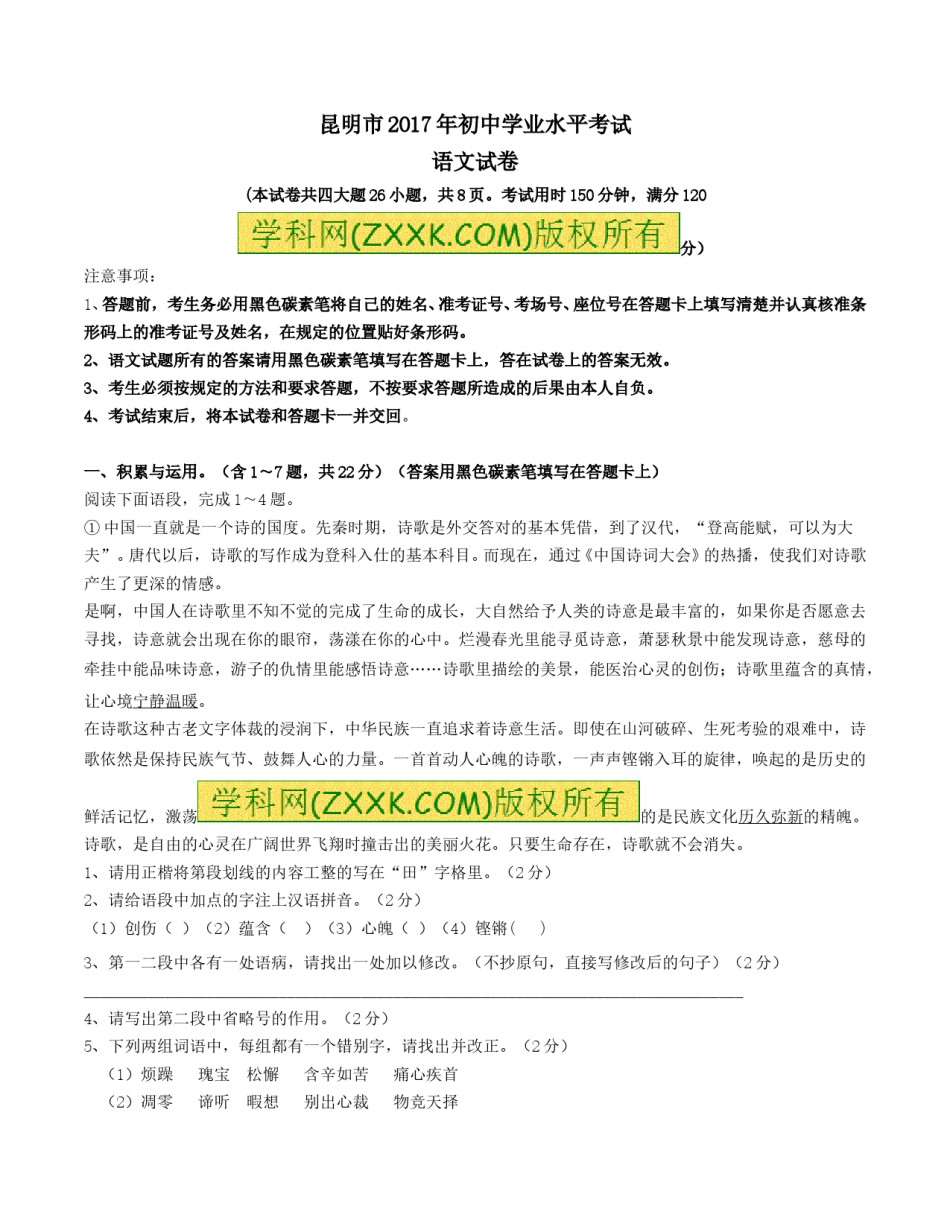
昆明市2017年初中学业水平考试语文试卷(本试卷共四大题26小题,共8页。考试用时150分钟,满分120分)注意事项:1、答题前,考生务必用黑色碳素笔将自己的姓名、准考证号、考场号、座位号在答题卡上填写清楚并认真核准条形码上的准考证号及姓名,在规定的位置贴好条形码。2、语文试题所有的答案请用黑色碳素笔填写在答题卡上,答在试卷上的答案无效。3、考生必须按规定的方法和要求答题,不按要求答题所造成的后果由本人自负。4、考试结束后,将本试卷和答题卡一并交回。一、积累与运用。(含1〜7题,共22分)(答案用黑色碳素笔填写在答题卡上)阅读下面语段,完成1〜4题。①中国一直就是一个诗的国度。先秦时期,诗歌是外交答对的基本凭借,到了汉代,“登高能赋,可以为大夫”。唐代以后,诗歌的写作成为登科入仕的基本科目。而现在,通过《中国诗词大会》的热播,使我们对诗歌产生了更深的情感。是啊,中国人在诗歌里不知不觉的完成了生命的成长,大自然给予人类的诗意是最丰富的,如果你是否愿意去寻找,诗意就会出现在你的眼帘,荡漾在你的心中。烂漫春光里能寻觅诗意,萧瑟秋景中能发现诗意,慈母的牵挂中能品味诗意,游子的仇情里能感悟诗意……诗歌里描绘的美景,能医治心灵的创伤;诗歌里蕴含的真情,让心境宁静温暖。在诗歌这种古老文字体裁的浸润下,中华民族一直追求着诗意生活。即使在山河破碎、生死考验的艰难中,诗歌依然是保持民族气节、鼓舞人心的力量。一首首动人心魄的诗歌,一声声铿锵入耳的旋律,唤起的是历史的鲜活记忆,激荡的是民族文化历久弥新的精魄。诗歌,是自由的心灵在广阔世界飞翔时撞击出的美丽火花。只要生命存在,诗歌就不会消失。1、请用正楷将第段划线的内容工整的写在“田”字格里。(2分)2、请给语段中加点的字注上汉语拼音。(2分)(1)创伤()(2)蕴含()(3)心魄()(4)铿锵()3、第一二段中各有一处语病,请找出一处加以修改。(不抄原句,直接写修改后的句子)(2分)_________________________________________________________________________________4、请写出第二段中省略号的作用。(2分)5、下列两组词语中,每组都有一个错别字,请找出并改正。(2分)(1)烦躁瑰宝松懈含辛如苦痛心疾首(2)凋零谛听暇想别出心裁物竞天择(1)___改为___(2)____改为______xkb1.com6、选出下列说法中有误的一项。()(2分)A、《诗经》是我国最早的一部诗歌总集,收录了西周初年到春秋时期的诗歌作品305篇,称为“诗”,又称“诗三百”,列为“五经”之一。B.、“号”,是名和字之外的称号,一般用于自称,以示某种志趣或抒发某种情感。如西晋诗人陶渊明,号六一居士。他的号表现了他不慕名利、安贫乐道、享受田园生活的志趣。C、冰心的诗语言清丽,意蕴隽永。我们学过她的《母亲》《纸船》是以母爱为主题的抒情短诗,《成功的花》《嫩绿的芽儿》是鼓励青年努力奋斗、积极奉献的哲理小诗。D、约翰尼斯.延森,丹麦小说家、诗人,代表作有《漫长的旅途》等。泰戈尔,印度诗人、作家,主要作品有诗集《吉檀迦利》《新月集》等。他们两人都得过诺贝尔文学奖。7、按要求默写。(第(7)小题3分,其余每小题1分,共1〇分)(1)子曰:“学而不思则罔;_________________.”(《论语》八则)(2)山河破碎风飘絮,____________________。文天祥《过零丁洋》)(3)_________________________,却话巴山夜雨时。(李商隐《夜雨寄北》)(4)________________,志在千里。(曹操《龟虽寿》)(5)安得广厦千万间,_____________________,风雨不动动安如山!(杜甫《茅屋为秋风所破歌》)(6)_______________,闻寡人之耳者,受下赏。(《邹忌讽齐王纳谏》)(7)古诗中关于战争的描写,有实有虚,精彩纷呈:北朝民歌《木兰诗》中“_______________,_______________”采用互文的手法,概述了战斗的激烈,战争岁月的漫长;陆游在《十—月四日风雨大作》中因风雨大作而想到卫国战争的诗句是“______________,______________.”辛弃疾在《破阵子为陈同甫赋壮词以寄之》中,用“___________________,_____________________”的句子,描写了战马飞奔,弓弦...

1、当您付费下载文档后,您只拥有了使用权限,并不意味着购买了版权,文档只能用于自身使用,不得用于其他商业用途(如 [转卖]进行直接盈利或[编辑后售卖]进行间接盈利)。
2、本站所有内容均由合作方或网友上传,本站不对文档的完整性、权威性及其观点立场正确性做任何保证或承诺!文档内容仅供研究参考,付费前请自行鉴别。
3、如文档内容存在违规,或者侵犯商业秘密、侵犯著作权等,请点击“违规举报”。

碎片内容

2017年云南省昆明市中考语文试卷及答案.doc

确认删除?