电脑桌面
添加内谋知识网--内谋文库,文书,范文下载到电脑桌面
安装后可以在桌面快捷访问

精品解析:甘肃省白银市、武威市、张掖市、平凉市、酒泉市、庆阳市、陇南市、临夏州2020年中考语文试题(解析版).doc

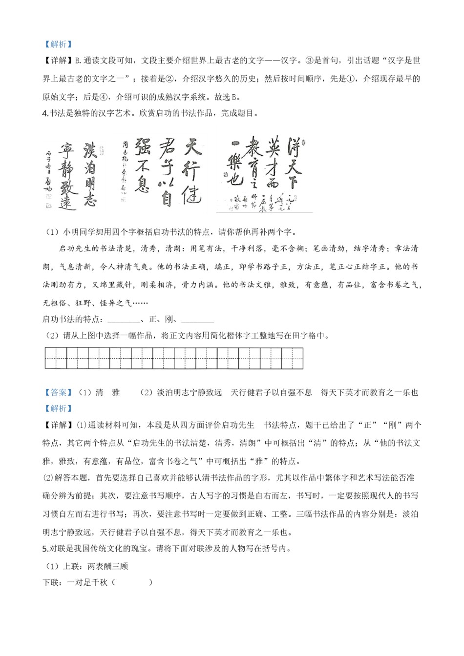
精品解析:甘肃省白银市、武威市、张掖市、平凉市、酒泉市、庆阳市、陇南市、临夏州2020年中考语文试题(解析版).doc_第1页
1/21
精品解析:甘肃省白银市、武威市、张掖市、平凉市、酒泉市、庆阳市、陇南市、临夏州2020年中考语文试题(解析版).doc_第2页
2/21
武威市2020年初中毕业、高中招生考试语文试卷考生注意:本试卷满分为150分,考试时间为150分钟。所有试题均在答题卡上作答,否则无效。一.积累与运用(30分)学校开展“我爱祖国”主题系列活动,请按要求完成题目。◆关心祖国命运1.阅读下面语段,完成题目。【语段1】①岁末年初,新冠肺炎疫情突袭大江南北。②这场疫情,______于“九省通衢”的湖北武汉,扩散在人流规模最大的春节假期,成为新中国成立以来在我国发生的传播度最快、感染范围最广、防控难度最大。③在决胜全面建成小康社会、决战______的关键时刻,中华民族又一次面临严峻考验。【语段二】面对突如其来的疫情,中国政府、中国人民不畏艰险,始终把人民生命安全和身体健康摆在第一位,按照坚定信心、同舟共济、科学防治、精准施策的总要求,坚持全民动员、联防联控、公开透明,打响了一场抗击疫情的人民战争。(1)上面语段中加点字的注音和横线处应填入的词语,全都正确的一项是()A.新冠(guān)暴发脱贫攻坚同舟共济(jì)B.新冠(guàn)暴发脱贫攻艰同舟共济(jì)C.新冠(guān)爆发脱贫攻坚同舟共济(jǐ)D.新冠(guàn)爆发脱贫攻艰同舟共济(jǐ)(2)【语段一】中有病句,请指出是第几句,并写出修改意见。第________句,修改意见:__________________________【答案】(1).A(2).②(3).示例:“最大”后面添加“的公共卫生事件”。(所加宾语正确,意对即可)【解析】【详解】(1)冠:①读guān时,意思是:帽子;形状像帽子或在顶上的东西。②读guàn时,意思是:居第一位;指冠军;姓;在前面加上某种名号或文字;把帽子戴在头上。根据新冠病毒的特点,应读guān。“暴发”“爆发”都有“突然、迅猛地发生”之意。不同在于:“爆发”本义是弹药爆炸。比喻“像弹药爆炸一样突然、迅猛地发生”。使用范围较广,可用于弹药、火山、火势、打雷等自然现象,也用于战争、斗争、革命、起义、运动等,也用于感情、声音等。“暴发”使用范围较窄,常用于洪水,有时指以不正当的手段突然发财,或突然发生或兴起。根据新冠疫情突袭大江南北的特点,应用“暴发”。“攻坚”比喻解决某项任务中最难的问题。无“攻艰”一词。故正确应选择:脱贫攻坚。“济”读jì时,意思是:过河;渡。读jǐ时,意思是:姓;水名;故“同舟共济”的“济”读jì。(2)②句成分残缺,谓语“成为”后面缺少宾语,故在句末加上“的公共卫生事件”。2.有人认为,下面句子中的“志哀”一词用错了,应该用“致哀”。你觉得应该用哪个词?结合方框内《现代汉语词典》中的释义回答。清明节这天,全国和驻外使领馆下半旗志哀,全国停止公共娱乐活动,以表达全国各族人民对抗击新冠肺炎疫情斗争牺牲烈士和逝世同胞的深切哀悼。志:记。如“志喜”“志哀”“永志不忘”等。【志哀】用某种方式表示哀悼。致:给予;向对方表示(礼节、情意等)。如“致哀”“致歉”“致欢迎辞”等。【致哀】对死者表示哀悼。【答案】应该用“志哀”。“志哀”意为“用某种方式表示哀悼”,“下半旗”正是表示哀悼的方式。“致哀”多指向特定的对象表示哀悼,不适用于全国性的哀悼活动。【解析】【详解】本题考查同义词辨析。根据《现代汉语词典》中的释义,“志”是“记”的意思,“志”是要将哀痛铭记在心里,含有长久缅怀死者,同时激励自己奋发的意思。“志哀”侧重用某种方式表示哀悼,是悼念者的单向行为,没有特定的悼念对象。“下半旗”正是表示哀悼的一种方式。“致”是“给予;向对方表示(礼节、情意等)”的意思,“致哀”侧重于向特定的对象表示哀悼,即悼念者有意识地把逝者当成悼念对象。抗击新冠肺炎疫情斗争牺牲烈士和逝世同胞是一个群体,国家以“下半旗”的方式举行全国性的悼念活动,没有特定的悼念对象。所以应该用“志哀”。◆热爱祖国文化3.填写在横线上的语句,排列最恰当的一项是()________,________,________,________。演变过程中,汉字在形体上逐渐由图形变为笔画,象形变为象征,复杂变为简单;在造字原则上从表形、表意到形声。除极个别的例外,都是一个汉字一个音节。①现存最早的原始文字是上古时代的石刻字符②至少...

1、当您付费下载文档后,您只拥有了使用权限,并不意味着购买了版权,文档只能用于自身使用,不得用于其他商业用途(如 [转卖]进行直接盈利或[编辑后售卖]进行间接盈利)。
2、本站所有内容均由合作方或网友上传,本站不对文档的完整性、权威性及其观点立场正确性做任何保证或承诺!文档内容仅供研究参考,付费前请自行鉴别。
3、如文档内容存在违规,或者侵犯商业秘密、侵犯著作权等,请点击“违规举报”。

碎片内容

精品解析:甘肃省白银市、武威市、张掖市、平凉市、酒泉市、庆阳市、陇南市、临夏州2020年中考语文试题(解析版).doc

确认删除?