电脑桌面
添加内谋知识网--内谋文库,文书,范文下载到电脑桌面
安装后可以在桌面快捷访问

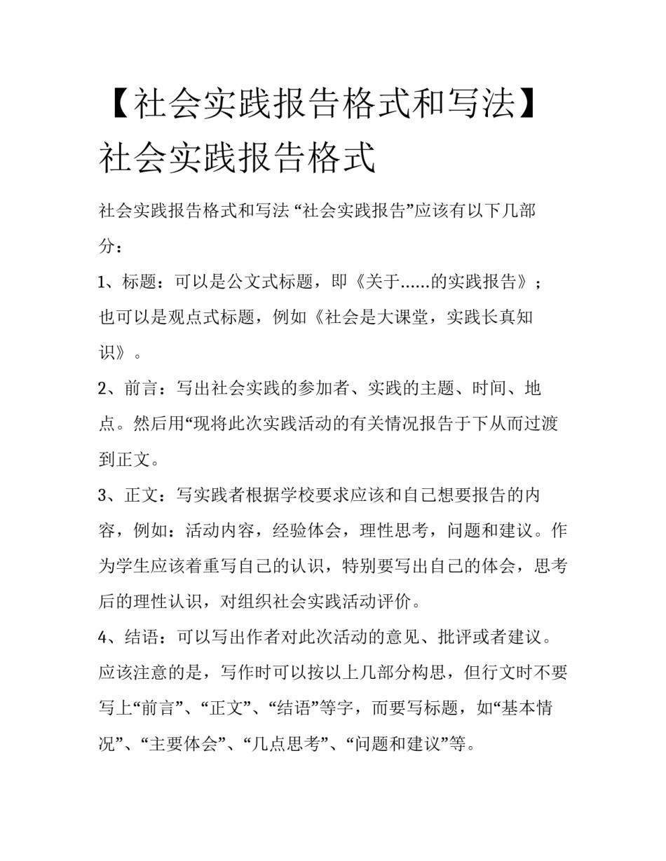
【社会实践报告格式和写法】社会实践报告格式

【社会实践报告格式和写法】社会实践报告格式_第1页
1/2
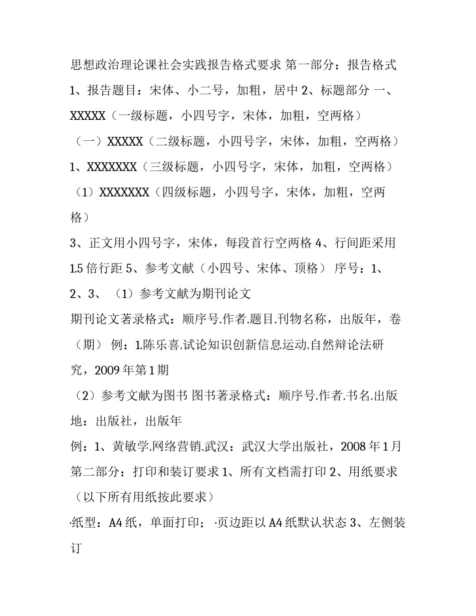
【社会实践报告格式和写法】社会实践报告格式_第2页
2/2
【社会实践报告格式和写法】社会实践报告格式社会实践报告格式和写法“社会实践报告”应该有以下几部分:1、标题:可以是公文式标题,即《关于……的实践报告》;也可以是观点式标题,例如《社会是大课堂,实践长真知识》。2、前言:写出社会实践的参加者、实践的主题、时间、地点。然后用“现将此次实践活动的有关情况报告于下从而过渡到正文。3、正文:写实践者根据学校要求应该和自己想要报告的内容,例如:活动内容,经验体会,理性思考,问题和建议。作为学生应该着重写自己的认识,特别要写出自己的体会,思考后的理性认识,对组织社会实践活动评价。4、结语:可以写出作者对此次活动的意见、批评或者建议。应该注意的是,写作时可以按以上几部分构思,但行文时不要写上“前言”、“正文”、“结语”等字,而要写标题,如“基本情况”、“主要体会”、“几点思考”、“问题和建议”等。思想政治理论课社会实践报告格式要求第一部分:报告格式1、报告题目:宋体、小二号,加粗,居中2、标题部分一、XXXXX(一级标题,小四号字,宋体,加粗,空两格)(一)XXXXX(二级标题,小四号字,宋体,加粗,空两格)1、XXXXXXX(三级标题,小四号字,宋体,加粗,空两格)(1)XXXXXXX(四级标题,小四号字,宋体,加粗,空两格)3、正文用小四号字,宋体,每段首行空两格4、行间距采用1.5倍行距5、参考文献(小四号、宋体、顶格)序号:1、2、3、(1)参考文献为期刊论文期刊论文著录格式:顺序号.作者.题目.刊物名称,出版年,卷(期)例:1.陈乐喜.试论知识创新信息运动.自然辩论法研究,2009年第1期(2)参考文献为图书图书著录格式:顺序号.作者.书名.出版地:出版社,出版年例:1、黄敏学.网络营销.武汉:武汉大学出版社,2008年1月第二部分:打印和装订要求1、所有文档需打印2、用纸要求(以下所有用纸按此要求)·纸型:A4纸,单面打印;·页边距以A4纸默认状态3、左侧装订

1、当您付费下载文档后,您只拥有了使用权限,并不意味着购买了版权,文档只能用于自身使用,不得用于其他商业用途(如 [转卖]进行直接盈利或[编辑后售卖]进行间接盈利)。
2、本站所有内容均由合作方或网友上传,本站不对文档的完整性、权威性及其观点立场正确性做任何保证或承诺!文档内容仅供研究参考,付费前请自行鉴别。
3、如文档内容存在违规,或者侵犯商业秘密、侵犯著作权等,请点击“违规举报”。

碎片内容

【社会实践报告格式和写法】社会实践报告格式

确认删除?