电脑桌面
添加内谋知识网--内谋文库,文书,范文下载到电脑桌面
安装后可以在桌面快捷访问

最新小学二年级数学下册期中考试试卷及答案 小学二年级数学期中考试试卷分析表(五篇)

最新小学二年级数学下册期中考试试卷及答案 小学二年级数学期中考试试卷分析表(五篇)_第1页
1/9
最新小学二年级数学下册期中考试试卷及答案 小学二年级数学期中考试试卷分析表(五篇)_第2页
2/9
最新小学二年级数学下册期中考试试卷及答案 小学二年级数学期中考试试卷分析表(五篇)_第3页
3/9
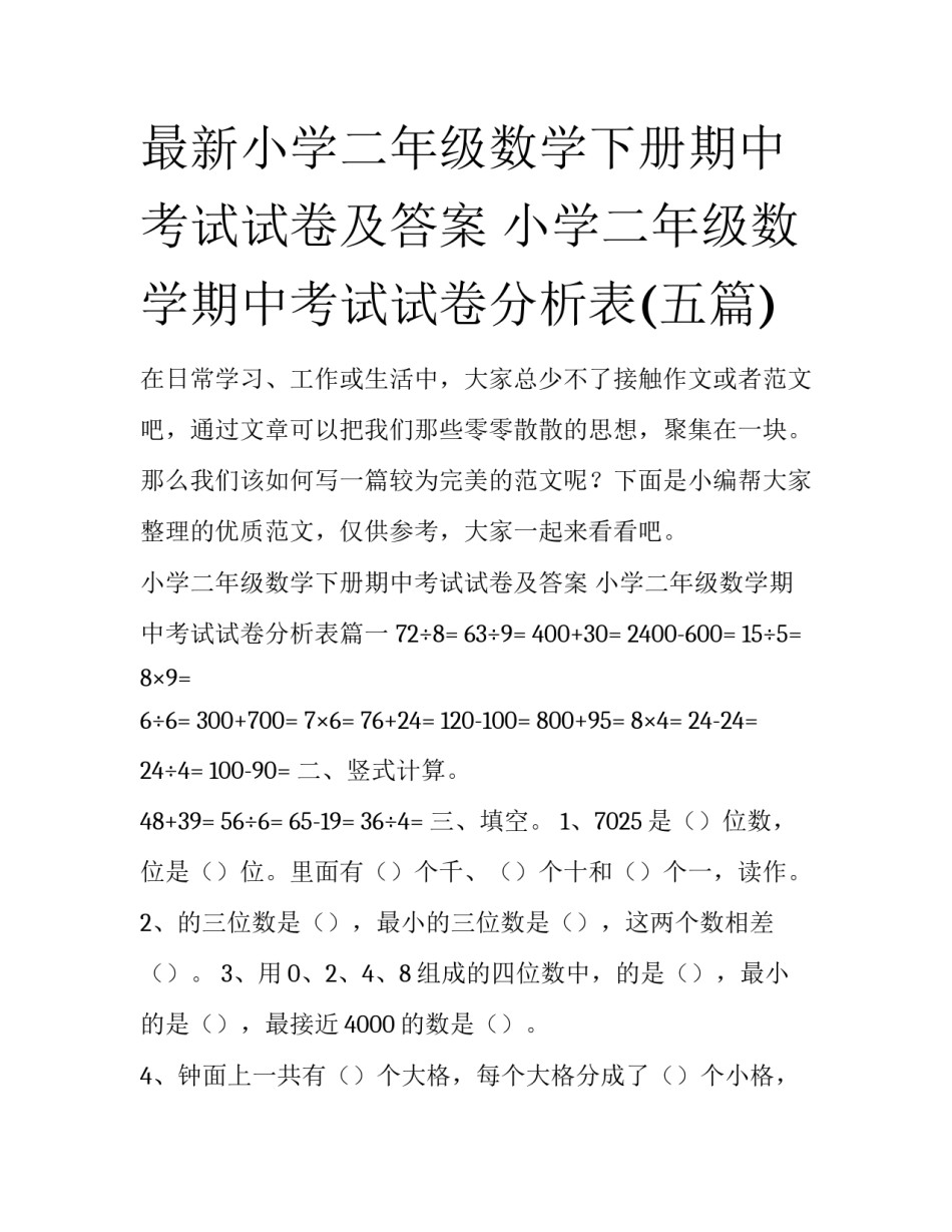
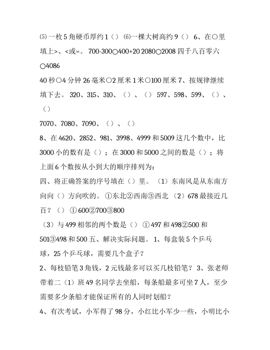
最新小学二年级数学下册期中考试试卷及答案小学二年级数学期中考试试卷分析表(五篇)在日常学习、工作或生活中,大家总少不了接触作文或者范文吧,通过文章可以把我们那些零零散散的思想,聚集在一块。那么我们该如何写一篇较为完美的范文呢?下面是小编帮大家整理的优质范文,仅供参考,大家一起来看看吧。小学二年级数学下册期中考试试卷及答案小学二年级数学期中考试试卷分析表篇一72÷8=63÷9=400+30=2400-600=15÷5=8×9=6÷6=300+700=7×6=76+24=120-100=800+95=8×4=24-24=24÷4=100-90=二、竖式计算。48+39=56÷6=65-19=36÷4=三、填空。1、7025是()位数,位是()位。里面有()个千、()个十和()个一,读作。2、的三位数是(),最小的三位数是(),这两个数相差()。3、用0、2、4、8组成的四位数中,的是(),最小的是(),最接近4000的数是()。4、钟面上一共有()个大格,每个大格分成了()个小格,钟面上一共有()个小格。时针走一大格的时间是(),分针走一大格的时间是()。5、在()里填上合适的单位名称。⑴教室黑板约40()⑵跑步50米大约需要10()⑶小明身高120()⑷一节课时间大约40()⑸一枚5角硬币厚约1()⑹一棵大树高约9()6、在○里填上>、<或=。700-300○400+202080○2008四千八百零六○408640秒4○分钟26毫2米厘○米1米○100厘米7、按规律继续填下去。320、315、310、()、()597、598、599、()、()7070、7080、7090、()、()8、在4620、2852、981、3998、4999和5009这几个数中,比3000小的数有是();在3000和5000之间的数是();将上面6个数按从小是(),最接近4000的数是()。4、钟面上一共有()个大格,每个大格分成了()个小格,钟面上一共有()个小格。时针走一大格的时间是(),分针走一大格的时间是()。5、在()里填上合适的单位名称。⑴教室黑板约40()⑵跑步50米大约需要10()⑶小明身高120()⑷一节课时间大约40()⑸一枚5角硬币厚约1()⑹一棵大树高约9()6、在○里填上>、<或=。700-300○400+202080○2008四千八百零六○408640秒○4分钟26毫米○2厘米1米○100厘米7、按规律继续填下去。320、315、310、()、()597、598、599、()、()7070、7080、7090、()、()8、在4620、2852、981、3998、4999和5009这几个数中,比3000小的数有是();在3000和5000之间的数是();将上面6个数按从小到大的顺序排列为:四、将正确答案的序号填在()里。(1)东南风是从东南方向向()方向吹的。①东北②西南③西北(2)678最接近几百?()①600②700③800(3)与499相邻的两个数是()①497和498②500和501③498和500五、解决实际问题。1、每盒装5个乒乓球,25个乒乓球,需要几个盒子?2、每枝铅笔3角钱,2元钱最多可以买几枝铅笔?3、张老师带着二(1)班49名同学去坐船,每条船最多可坐7人,至少需要多少条船才能保证所有的人同时划船?4、有次考试,小军得了98分,小红比小军少一些,小明比小军少很多,小玲和小军差不多,小红、小明、小令他们可能是多少分?在你认为合适的答案下面画“√”。(6分)997492小红小明小学二年级数学下册期中考试试卷及答案小学二年级数学期中考试试卷分析表篇二1、36÷4=9,这个算式读作(),其中除数是(),商是()。2、8+22=30,54-30=24,把这两道算式改写成一道算式应该是()。3、把9个面包平均分成3份,每份有()个面包,列成算式是()。4、计算54÷9=()时,用到的乘法口诀是()。5、6个千、7个百和5个一组成的数是(),读作()。6、一个直角三角板中有一个()角,两个()角。7、风扇转动是()现象,推拉抽屉(tì)是()现象。8、496、497、498、499、()、()9、一架钢琴的售价是9998元,约是()元;一台冰箱的售价是2008元,约是()。10、将下列算式填在合适的()里。35÷742÷67×772÷836÷6()>()>()>()>()11、9的3倍是(),8是2的()倍。12、一共有()个,每3个分一份,可以分()份。1、计算35-(23-12)时,先算23-12。()2、12÷4=3,这道算式表示把12分成4份,每份是3。()3、风车转动是平移现象。()4、计算7×8和56÷7用同一句乘法口诀。()5、比锐角大的角一定是钝角。()1...

1、当您付费下载文档后,您只拥有了使用权限,并不意味着购买了版权,文档只能用于自身使用,不得用于其他商业用途(如 [转卖]进行直接盈利或[编辑后售卖]进行间接盈利)。
2、本站所有内容均由合作方或网友上传,本站不对文档的完整性、权威性及其观点立场正确性做任何保证或承诺!文档内容仅供研究参考,付费前请自行鉴别。
3、如文档内容存在违规,或者侵犯商业秘密、侵犯著作权等,请点击“违规举报”。

碎片内容

最新小学二年级数学下册期中考试试卷及答案 小学二年级数学期中考试试卷分析表(五篇)

确认删除?