诊断证明患者姓名,性别,年龄岁,于年月日,经诊断为_____当在家休息。(症状),建议服用适当药物后须适签章XX医院年月日内容总结(1)诊断证明患者姓名,性别,年龄岁,于年月日,经诊断为_____(症状),建议服用适当药物后须适当在家休息
病段修改语段一:一个去年冬天的夜晚,我的喘病又发生了,全身一点力气也没有。妈妈极坏了,赶紧连忙我去送医院。在病房理,一位医生给我诊断后,马上又给我打针。这位医生各蔼可亲,工作认真负责,不到两个钟头以后,我感到好此了。第二天,老师医院查看我,我感慨地说:“谢谢老师的关心!语段二:昨天晚上我挨了一顿打,因为我给他们的小崽子摇摇蓝的时候。不知不沉睡着了,老扳揪着我的头发。把我托到院子里,拿皮代凑了我...
1张力性气胸诊断:车祸外伤(1)张力性气胸诊断依据:1.临床表现:极度呼吸困难,端坐呼吸。发绀、烦躁不安、昏迷,甚至窒息。2.体格检查:气管向健侧移位,伤侧胸部饱胀,肋间隙增宽,呼吸幅度减低,可有皮下气肿。叩诊呈鼓音。听诊呼吸音消失。鉴别诊断:1.肺大疱:肺大疱起病缓慢,病程较长;而气胸常常起病急,病史短。X线检查肺大疱为圆形或椭圆形透光区,位于肺野内,其内仍有细小条状纹理;而气胸为条带状影,位于肺野外...
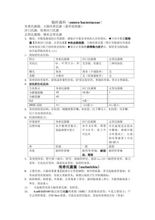
肠杆菌科(enterobacteriaceae)埃希氏菌属:大肠埃希氏菌(条件致病菌)沙门氏菌:伤寒沙门氏菌志贺氏菌属:痢疾志贺氏菌1、概况:多数是肠道的正常菌群,感染后可累及身体的人任何部位:◆只有少量是致病菌【伤寒沙门氏菌、志贺氏菌】◆机会致病菌:大肠埃希氏菌(移行至肠道以外或者机体免疫力低下的时候会致病)◆部分正常菌群获得毒力因子后,即转变为致病菌,如引起胃肠炎的E.coli2、相似的形态结构:特点埃希氏菌属沙门...
侧脑室注射一、大鼠侧脑室注射(需定位器)SD大鼠,侧脑室的坐标是以前囟点为中心定好坐标,旁开1.5mm,向后囟方向1.1mm,深4.5mm。一、实验器具和药品(一)器具小号的注射用针头(外径为0.7mm,内径为0.5mm,要磨平,磨光滑,长度大概为1cm,中间套有一小的塑料垫片,以便固定),不锈钢的细铁丝(长度大概为1.2-1.5cm,要求与小号针头的内径相一致,用作导管外的塞子,外面套有与小号的注射用针头粗细一致的塑料,用作塞帽,便...
关于若干常见作物常见害虫的调查报告设计方案学院资一、调查目的1.田间调查是农业昆虫教学要环节,是巩固和提高学生对所学的农业昆虫知识运用能力的有效途径。2.掌握各种作物上常见害虫的种类,发育进度,分布区域大小,发生期早晚,发生量大小,作物受害程度。3.掌握调查作物害虫的调查方法,包括,取样单位,取样方法,结果计算等。二、调查时间与地点此次调查:时间:2014年9月25日地点:华南农业大学启林北农场基地三、调查...
圣牧促销员统一话术如何叫卖:1.欢迎选购来自乌兰布和沙漠的圣牧全程有机牛奶,圣牧全程有机牛奶独家通过欧盟有机认证,品质最好。今天特惠68元一箱,多买多优惠。2.隆重推荐圣牧全程有机牛奶,它是唯一经过欧盟认证,连续三年荣获国际金奖的高端牛奶品牌。高端上档次,送礼体面大方,欢迎选购。3.圣牧全程有机牛奶,天然纯净,无污染,无色素,无防腐剂,无激素,健康安全,品质保证,值得信赖。4.圣牧有机牛奶,新鲜口感、...
制药用水医药纯化水系统的消毒和灭菌来源:发布日期:2011-03-02纯化水系统现已广泛应用在社会的各个行业中,制药用水医院应用纯化水系统进行消毒和灭菌,超纯水处理设备,是指水中的导电介质几乎完全去除,同时不离解的气体、胶体以及有机物也去除至很低程度的水。在医药中的应用本文详解,主要是进行消毒和灭菌。一、巴斯德消毒巴斯德灭菌(Pasteurization)是法国科学家巴斯德发明的灭菌法,因其对象主要是病源微生物及其他...
创新药真相2006年全球医药市场规模超过6000亿美元,对于任何一家参与其中的企业来说,这是一个规模庞大而且利润丰厚的行业。美国制药企业毛利率大约在90%~95%,2002年财富500强名单中出现的10家制药公司的利润总和超过其余490家公司利润总和。不过中国的制药市场却是另一番景象。目前中国只占全球市场的3%左右,大约6000家制药企业中超过98%的企业是在生产国外专利已经过期的仿制药,制药企业的利润仅能维持在5%左右。为欧美...
传染病学名词解释1、传染病:是指由病原微生物感染人体后产生的有传染性、在一定条件下可造成流行的疾病。2、感染:是病原体和人体之间相互作用、相互斗争的结果。3、共生状态:有些微生物、寄生虫与人体宿主之间达到了互相适应、互不损害对方的状态,称为共生状态。4、机会性感染:正常菌群在机体免疫功能低下,寄居部位改变或菌群失调等特定条件下引起的感染称为机会性感染。5、首发感染:人体初次被某种病原体感染称为首发感...
传染病登记表登记日患者姓性别年职业单位或联系电话现住址家长姓发病日就诊日诊断处理医生签备期名龄学校名称名(14岁以下)期期字注医疗卫生机构名称:传染病登记表内容总结(1)医疗卫生机构名称:
首资话术A:同学,您好。我这边是尚德狐逻学院负责学历考试的X老师,您这边刚刚是在咱们网站上想咨询一下学历,是吧?!Q:恩恩。A:您是给您自己咨询还是给您家人或朋友咨询啊?B:XXXXA:嗯。好的。那您这样,您这边先把您对于拿学历的一些要求和想法详细刚跟我说一下,我看一看有什么能帮到您的?取证时间/高数;英语基础差的探虚中:放预截杀。是这样的,那您明天之前一定要去我们分校进行补录学籍才可以,才能免考高数和听力...
暴发性1型糖尿病暴发性1型糖尿病(fulminanttype1diabetes,FTlD)是由日本学者Imagawa等于2000年首次报道的1型糖尿病的新亚型,暂归类于1B型。发病前l~2周内多有上呼吸道感染或胃肠道不适等前驱症状。本病起病急骤,胰岛B细胞迅速破坏,出现高血糖症状1周内即发生糖尿病酮症(DK)或DKA,发病时血糖很高而HbA1c多接近正常,常伴血清胰酶水平升高。部分患者心电图出现一过性改变,严重者可出现横纹肌溶解及急性肾衰竭,如果治疗不当...
1.再便宜点我们已经给您最大优惠了,同时我们还给您带去优质的售后服务。2.保费太贵虽然我们的保费不是同行业最低的,您买保险是一天,享受服务是一年,每天平均下来也不超过1元钱,像您这样有身份有地位的人,也不会在乎这一点小钱,您买的是保障是服务不是吗?。3.公司服务差是您自己亲身体验的呢,还是听您朋友说的呢?(因为我们XX正在处于改革期间,难免会有服务不周到的地方,今年是我们的品牌的服务年,相信今年的服务一...
斑的专业与话术一、为什么我的脸上会突然长斑呢?相信这是诸多女性所关注的一个问题。面部斑的产生与人的身体各部分器官是相对应的,是全身疾病的反映。而且与肝、脾、肾三脏功能失调关系最为密切。有些女性发现脸上长斑后,不惜花昂贵的价钱,买了许多所谓的珐斑用品,结果面部的斑不但没有消退,反而越来越多。这是怎么回事呢?因为没有对症治疗,治标不治本,或是妇科疾病引起的,提醒广大女性,脸上长斑,要小心妇科疾病!二、...
白术-应用配伍1、用于脾胃虚弱,食少胀满,倦怠乏力,泄泻。补脾胃可与党参、甘草等配伍;消痞除胀可与枳壳等同用;健脾燥湿止泻可与陈皮、茯苓等同用。2、用于水湿停留、痰饮、水肿。治寒饮可与茯苓、桂枝等配伍;治水肿常与茯苓皮、大腹皮等同用。3、用于表虚自汗。本品与黄芪、浮小麦等同用,有固表止汗之功,可治表虚自汗。4、本品又可用于安胎,治妊娠足肿、胎气不安等症,有内热者,可与黄芩等配伍;腰酸者可与杜仲、桑寄...
“你那个包看起来有些眼熟?是哪年的经典款?”“真的吗?”“后来呢?”“那你现在呢?”“我也是”“我和你很像呢”“你真的是个很有故事的人”这样的话,让她不断回味“你的侧面像一个女明星,越看越像,简直一模一样,有没有人对你这么说过,不可思议。”但是看到你的正面,我就一下子忘记你侧面像谁了,好像没那回事了”我觉得直接叫你女神概括不了你的个性特征。“叫平胸女神更能体现你的个性!”你今天这条裙子的长度,...
拔牙后要咬住棉球1小时,让出血逐渐填满牙槽窝,一小时后如果还流血,出血较多需要及时就诊。1周之内此处要注意不可刺激,不和过分含漱。一般拔牙后牙槽窝充满血液,15分钟左右就有血凝块形成了,同时周围牙龈缘发生收缩内卷将创面缩小,24小时后血块发生机化,一周后完全覆盖创面,第6天出现新骨,4周后新骨填满牙槽窝,3个月新骨方完全形成。所以拔牙后1周是最为关键的,注意不要热水刺激。儿童拔牙注意事项:一、拔牙后应该...
八字看健康人体疾病的发生就是人的生理、心理在不平衡的状态,也就是人体内五行的失调所引发而起的。凡论疾病:第一、必须先看日干是否强旺,格局是否纯粹,喜用是否有力。因为日干强旺,大多身体健康;格局纯粹,大多心理正常;喜用有力,则多吉祥无灾。反之,如日干弱而无生扶,从化又不能成立,则一生必身弱多病;格局驳杂,喜用无力,固不仅诸事难遂所愿,也痼疾缠绵。第二、必须五行配合五脏六腑,看共何行强旺而无克泄,...
点滴小事现爱国主义精神爱国主义精神是一个国家、民族在长期的历史发展过程中积淀和巩固起来的,对自己祖国的一种深厚感情,它是一个民族赖以生存屹立于世界的一种凝聚力。爱国主义精神,一方面可以是为了祖国和民族的存亡,不畏强暴,英勇抗敌,不计个人得失,一往无前的爱国主义精神;另一方面,它可以小到讲文明、重素质,从自身做起,从点滴小事做起,发扬爱国主义精神。“中国人,便后请冲水”、“请安静”、“请不要随地...

