电脑桌面
添加内谋知识网--内谋文库,文书,范文下载到电脑桌面
安装后可以在桌面快捷访问

2016年浙江省高考政治【4月】(原卷版).pdf

2016年浙江省高考政治【4月】(原卷版).pdf_第1页
1/8
2016年浙江省高考政治【4月】(原卷版).pdf_第2页
2/8
2016年浙江省高考政治【4月】(原卷版).pdf_第3页
3/8
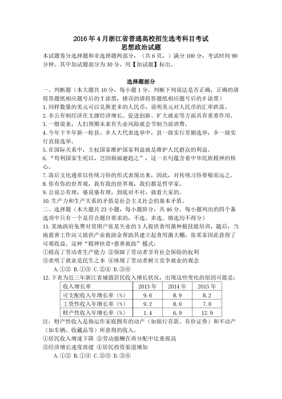
2016年4月浙江省普通高校招生选考科目考试思想政治试题本试题卷分选择题和非选择题两部分,(共6页,)满分100分,考试时间90分钟。其中加试题部分为30分,用【加试题】标出。选择题部分一、判断题(本大题共10分,每小题1分。判断下列说法是否正确,正确的请将答题纸相应题号后的T涂黑,错误的请将答题纸相应题号后的F涂黑)1.同样数量的美元可以兑换更多的人民币,说明美元对人民币的汇率跌落。2.非公有制经济在支撑经济增长、促进创新、扩大就业等方面具有重要作用。3.一般说来,人们预期未来有失业风险就会节制当前消费。4.今年下半年新一轮县、乡人大代表选举中,县一级实行差额选举,乡一级实行直接选举。5.在国际关系中,主权国家维护国家利益就是维护人民群众的利益。6.“苟利国家生死以,岂因祸福避趋之”,这一名句蕴含着中华民族精神的核心。7.落后文化通常以传统习俗的形式表现出来,因此,对传统习俗要敬而远之。8.你有你的世界观,我有我的世界观,我们都是哲学家。9.公说公有理,婆说婆有理,到底对不对,就看大家的。10.生产力和生产关系的矛盾是社会主义社会的基本矛盾。二、选择题(本大题共23小题,每小题辞分,共46分。每小题列出的四个备选项中只有一个是符合题目要求的,不选、多选、错选均不得分)11.某地政府免费对贫困户张某失业的3人提供食用菌种植技能培训,随后,当地慈善工作站又提供产业救助金帮助其建立起食用菌大棚,张某家因此获得了可观收益。这种“精神扶贫+慈善救助”模式:①提高了劳动者生产能力②保障了劳动者享有社会保险的权利③表明了就业是民生之本④体现了劳动者树立竞争就业的观念A.①②B.①③C.②④D.③④12.下表为近三年浙江省城镇居民收入增长状况,出现这些变化的原因可能是:收入增长率2013年2014年2015年可支配收入年增长率(%)9.68.98.2工资性收入年增长率(%)9.28.07.0财产性收入年增长率(%)1.46.912.9注:财产性收入是指运作家庭拥有的动产(如银行存款、有价证券)和不动产(如车辆、收藏品等)所获得的收入。①居民收入增速下降②劳动报酬在再分配中比重提高③经济增长速度放缓④居民投资渠道增加A.①②B.①④C.②③D.③④13.国务院决定,自2016年5月1日起,全面推开营业税改增值税试点,并提出“营改增”要确保所有行业税负只减不增,以推动产业转型、结构优化。这一改革:①有利于增加财政收入,实现国家职能②通过运用财政政策,调节宏观经济③有利于避免重复征税,降低生产成本④通过调节收入分配,实现社会公平A.①③B.②③C.②④D.①④14.长江是中华民族的生命河。推动长江经济带发展,必须坚持生态优先、绿色发展。这就要求长江经济带发展应该:①把可持续发展战略落到实处②把沿江大开发作为工作重点③把经济增长放在优先位置④把生态文明建设放在突出地位A.①③B.①④C.②③D.②④15.近日,我国美的集团与世界著名企业日本东芝株式会社达成协议,美的集团将通过收购获得东芝冰箱、洗衣机等白色家电业务的控股权。美的集团这一举措的积极意义在于:①规避了国际经济风险②提高了资源配置效率③获得了更加广阔的发展空间④增强了利用外资综合优势A.①③B.①④C.②③D.②④16.基层公务员张某,在深入调查、听取群众意见的基础上,给有关部门发了邮件,就加强生态社区建设提出了有分量的建议。这一做法表明张某:A.坚持从群众中来到群众中去的基本原则B.通过社情民意反映制度积极行使决策权C.具有积极参与民主决策的素质和热情D.根据基层民主自治的要求推动社区建设17.近年来,在全国“两会”期间特设“部长通道”,面对媒体记者,各部委负责人从“被拉被堵”到主动向前,从只言片语到坦诚相待。这一变化从一个侧面反映了:A.社会舆论监督的高效B.公民政治参与热情的高涨C.政府履职水平的提高D.人大依法行政水平的提升18.李克强总理强调,政务公开要让群众像扫二维码一样,轻轻松松,一览无余。这样做的根本目的是:A.保障群众的知情权B.提高决策的民主性和科学性C.维护公民的监督权D.维护和实现人民的根本利益19.2015年底,中央农村工作会议提出一系列新思路、新方法、新要求,强调用发展新理念破解“三农”新...

1、当您付费下载文档后,您只拥有了使用权限,并不意味着购买了版权,文档只能用于自身使用,不得用于其他商业用途(如 [转卖]进行直接盈利或[编辑后售卖]进行间接盈利)。
2、本站所有内容均由合作方或网友上传,本站不对文档的完整性、权威性及其观点立场正确性做任何保证或承诺!文档内容仅供研究参考,付费前请自行鉴别。
3、如文档内容存在违规,或者侵犯商业秘密、侵犯著作权等,请点击“违规举报”。

碎片内容

2016年浙江省高考政治【4月】(原卷版).pdf

确认删除?