电脑桌面
添加内谋知识网--内谋文库,文书,范文下载到电脑桌面
安装后可以在桌面快捷访问

2016年浙江省高考政治【10月】(原卷版).doc

2016年浙江省高考政治【10月】(原卷版).doc_第1页
1/8
2016年浙江省高考政治【10月】(原卷版).doc_第2页
2/8
2016年浙江省高考政治【10月】(原卷版).doc_第3页
3/8
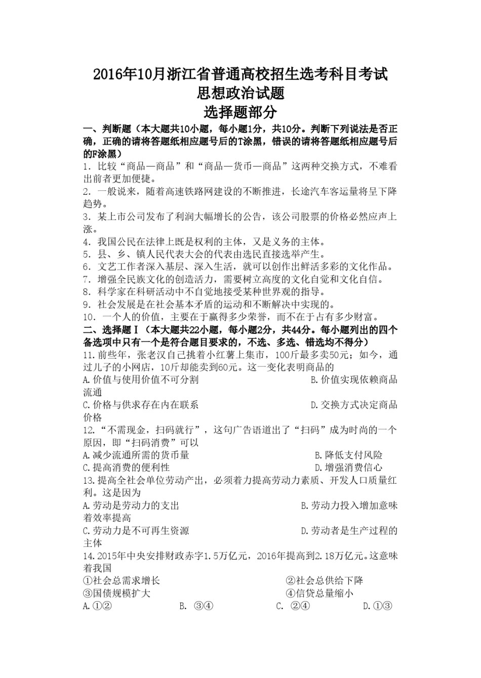
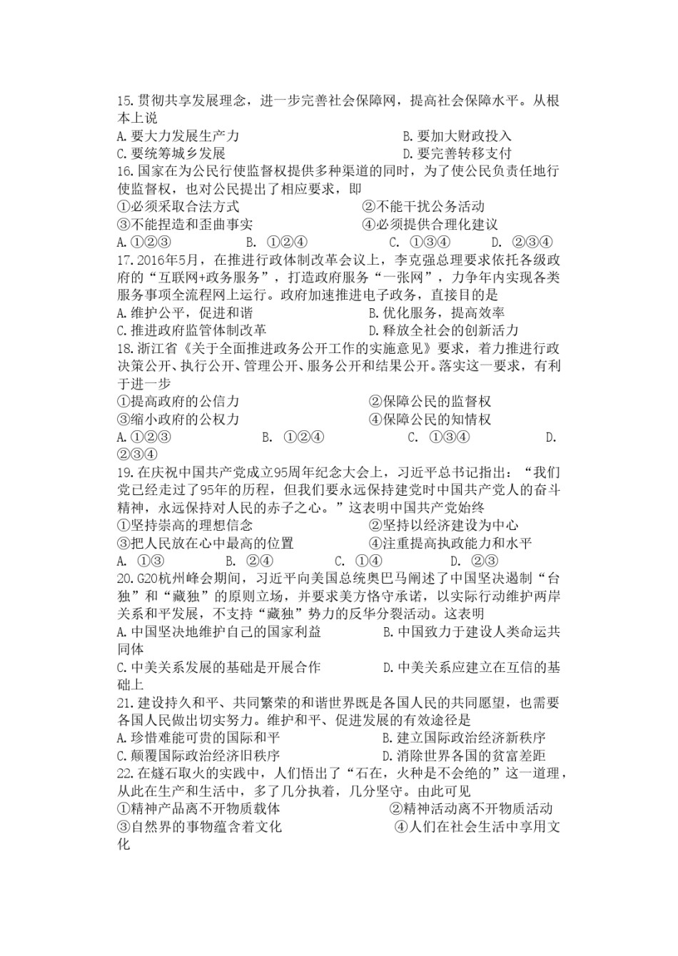
2016年10月浙江省普通高校招生选考科目考试思想政治试题选择题部分一、判断题(本大题共10小题,每小题1分,共10分。判断下列说法是否正确,正确的请将答题纸相应题号后的T涂黑,错误的请将答题纸相应题号后的F涂黑)1.比较“商品—商品”和“商品—货币—商品”这两种交换方式,不难看出前者更加便捷。2.一般说来,随着高速铁路网建设的不断推进,长途汽车客运量将呈下降趋势。3.某上市公司发布了利润大幅增长的公告,该公司股票的价格必然应声上涨。4.我国公民在法律上既是权利的主体,又是义务的主体。5.县、乡、镇人民代表大会的代表由选民直接选举产生。6.文艺工作者深入基层、深入生活,就可以创作出鲜活多彩的文化作品。7.增强全民族文化的创造活力,需要树立高度的文化自觉和文化自信。8.科学家在科研活动中不自觉地接受某种世界观的指导。9.社会发展是在社会基本矛盾的运动和不断解决中实现的。10.一个人的价值,主要在于赢得多少荣誉,而不在于占有多少财富。二、选择题Ⅰ(本大题共22小题,每小题2分,共44分。每小题列出的四个备选项中只有一个是符合题目要求的,不选、多选、错选均不得分)11.前些年,张老汉自己挑着小红薯上集市,100斤最多卖50元;如今,通过儿子的小网店,10斤却能卖到60元。这一变化表明商品的A.价值与使用价值不可分割B.价值实现依赖商品流通C.价格与供求存在内在联系D.交换方式决定商品价格12.“不需现金,扫码就行”,这句广告语道出了“扫码”成为时尚的一个原因,即“扫码消费”可以A.减少流通所需的货币量B.降低支付风险C.提高消费的便利性D.增强消费信心13.提高全社会单位劳动产出,必须着力提高劳动力素质、开发人口质量红利。这是因为A.劳动是劳动力的支出B.劳动力投入增加意味着效率提高C.劳动力是不可再生资源D.劳动者是生产过程的主体14.2015年中央安排财政赤字1.5万亿元,2016年提高到2.18万亿元。这意味着我国①社会总需求增长②社会总供给下降③国债规模扩大④信贷总量缩小A.①②B.③④C.②④D.①③15.贯彻共享发展理念,进一步完善社会保障网,提高社会保障水平。从根本上说A.要大力发展生产力B.要加大财政投入C.要统筹城乡发展D.要完善转移支付16.国家在为公民行使监督权提供多种渠道的同时,为了使公民负责任地行使监督权,也对公民提出了相应要求,即①必须采取合法方式②不能干扰公务活动③不能捏造和歪曲事实④必须提供合理化建议A.①②③B.①②④C.①③④D.②③④17.2016年5月,在推进行政体制改革会议上,李克强总理要求依托各级政府的“互联网+政务服务”,打造政府服务“一张网”,力争年内实现各类服务事项全流程网上运行。政府加速推进电子政务,直接目的是A.维护公平,促进和谐B.优化服务,提高效率C.推进政府监管体制改革D.释放全社会的创新活力18.浙江省《关于全面推进政务公开工作的实施意见》要求,着力推进行政决策公开、执行公开、管理公开、服务公开和结果公开。落实这一要求,有利于进一步①提高政府的公信力②保障公民的监督权③缩小政府的公权力④保障公民的知情权A.①②③B.①②④C.①③④D.②③④19.在庆祝中国共产党成立95周年纪念大会上,习近平总书记指出:“我们党已经走过了95年的历程,但我们要永远保持建党时中国共产党人的奋斗精神,永远保持对人民的赤子之心。”这表明中国共产党始终①坚持崇高的理想信念②坚持以经济建设为中心③把人民放在心中最高的位置④注重提高执政能力和水平A.①③B.②④C.①④D.②③20.G20杭州峰会期间,习近平向美国总统奥巴马阐述了中国坚决遏制“台独”和“藏独”的原则立场,并要求美方恪守承诺,以实际行动维护两岸关系和平发展,不支持“藏独”势力的反华分裂活动。这表明A.中国坚决地维护自己的国家利益B.中国致力于建设人类命运共同体C.中美关系发展的基础是开展合作D.中美关系应建立在互信的基础上21.建设持久和平、共同繁荣的和谐世界既是各国人民的共同愿望,也需要各国人民做出切实努力。维护和平、促进发展的有效途径是A.珍惜难能可贵的国际和平B.建立国际政治经济新秩序C.颠覆国际政治经济旧秩序D.消除世界各国的贫富差距22.在燧石取火的实践...

1、当您付费下载文档后,您只拥有了使用权限,并不意味着购买了版权,文档只能用于自身使用,不得用于其他商业用途(如 [转卖]进行直接盈利或[编辑后售卖]进行间接盈利)。
2、本站所有内容均由合作方或网友上传,本站不对文档的完整性、权威性及其观点立场正确性做任何保证或承诺!文档内容仅供研究参考,付费前请自行鉴别。
3、如文档内容存在违规,或者侵犯商业秘密、侵犯著作权等,请点击“违规举报”。

碎片内容

2016年浙江省高考政治【10月】(原卷版).doc

确认删除?