电脑桌面
添加内谋知识网--内谋文库,文书,范文下载到电脑桌面
安装后可以在桌面快捷访问

2020年高考重庆高考理综生物试题含答案word版.doc

2020年高考重庆高考理综生物试题含答案word版.doc_第1页
1/14
2020年高考重庆高考理综生物试题含答案word版.doc_第2页
2/14
2020年高考重庆高考理综生物试题含答案word版.doc_第3页
3/14
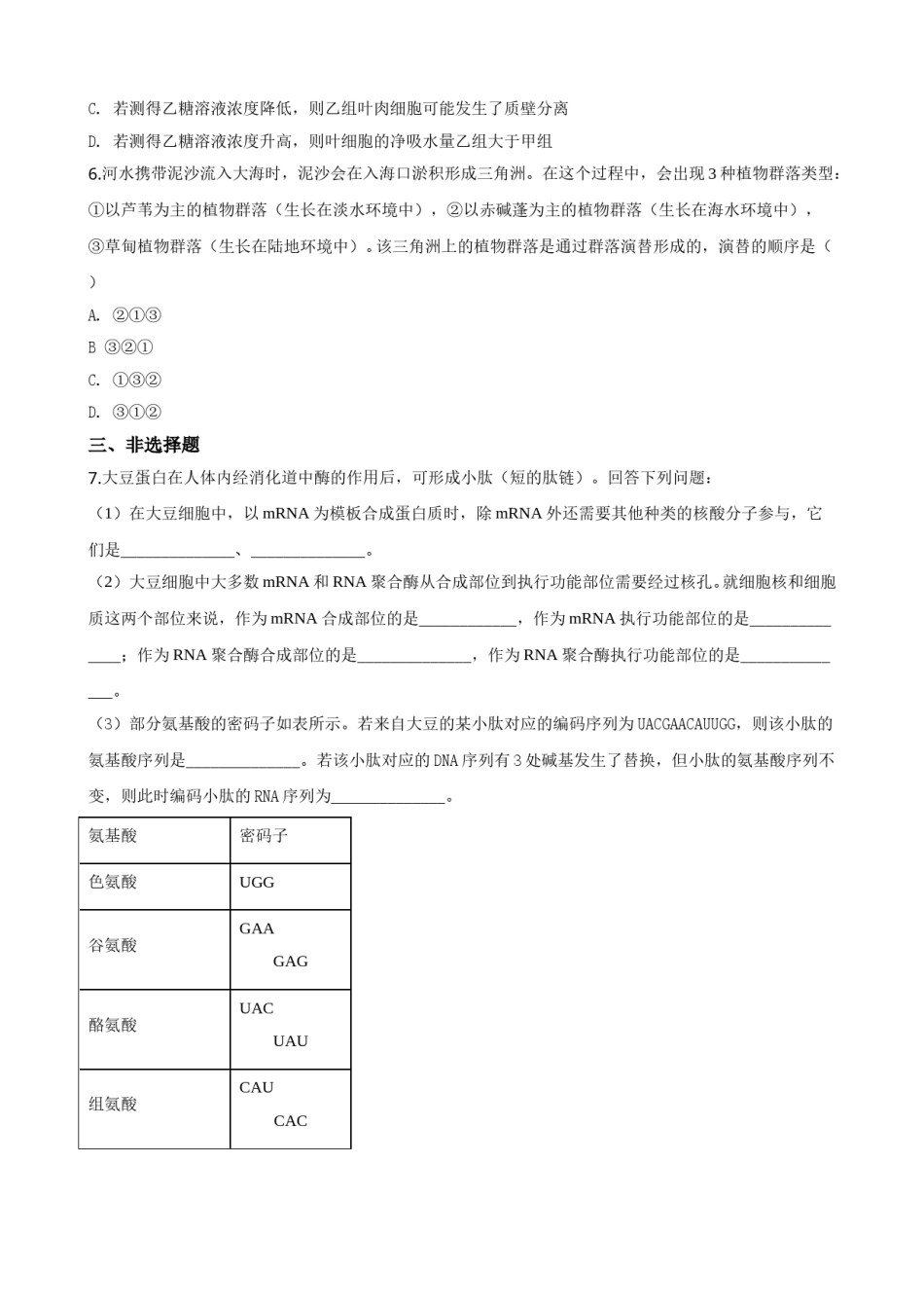
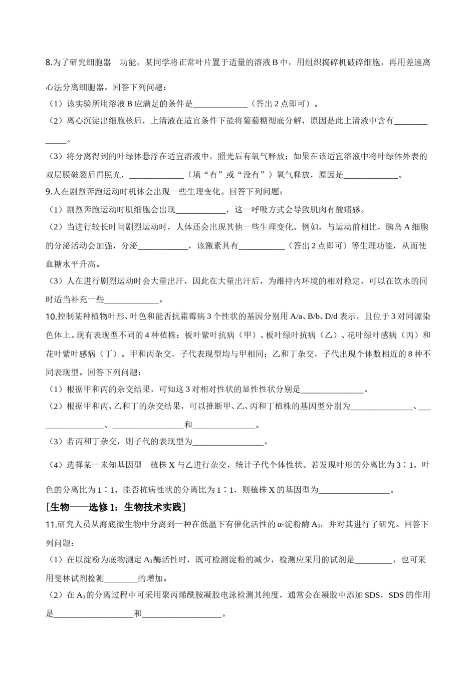
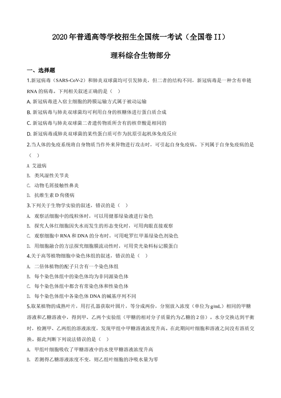
2020年普通高等学校招生全国统一考试(全国卷II)理科综合生物部分一、选择题1.新冠病毒(SARS-CoV-2)和肺炎双球菌均可引发肺炎,但二者的结构不同,新冠病毒是一种含有单链RNA的病毒。下列相关叙述正确的是()A.新冠病毒进入宿主细胞的跨膜运输方式属于被动运输B.新冠病毒与肺炎双球菌均可利用自身的核糖体进行蛋白质合成C.新冠病毒与肺炎双球菌二者遗传物质所含有的核苷酸是相同的D.新冠病毒或肺炎双球菌的某些蛋白质可作为抗原引起机体免疫反应2.当人体的免疫系统将自身物质当作外来异物进行攻击时,可引起自身免疫病。下列属于自身免疫病的是()A艾滋病B.类风湿性关节炎C.动物毛屑接触性鼻炎D.抗维生素D佝偻病3.下列关于生物学实验的叙述,错误的是()A.观察活细胞中的线粒体时,可以用健那绿染液进行染色B.探究人体红细胞因失水而发生的形态变化时,可用肉眼直接观察C.观察细胞中RNA和DNA的分布时,可用吡罗红甲基绿染色剂染色D.用细胞融合的方法探究细胞膜流动性时,可用荧光染料标记膜蛋白4.关于高等植物细胞中染色体组的叙述,错误的是()A.二倍体植物的配子只含有一个染色体组B.每个染色体组中的染色体均为非同源染色体C.每个染色体组中都含有常染色体和性染色体D.每个染色体组中各染色体DNA的碱基序列不同5.取某植物的成熟叶片,用打孔器获取叶圆片,等分成两份,分别放入浓度(单位为g/mL)相同的甲糖溶液和乙糖溶液中,得到甲、乙两个实验组(甲糖的相对分子质量约为乙糖的2倍)。水分交换达到平衡时,检测甲、乙两组的溶液浓度,发现甲组中甲糖溶液浓度升高。在此期间叶细胞和溶液之间没有溶质交换。据此判断下列说法错误的是()A.甲组叶细胞吸收了甲糖溶液中的水使甲糖溶液浓度升高B.若测得乙糖溶液浓度不变,则乙组叶细胞的净吸水量为零C.若测得乙糖溶液浓度降低,则乙组叶肉细胞可能发生了质壁分离D.若测得乙糖溶液浓度升高,则叶细胞的净吸水量乙组大于甲组6.河水携带泥沙流入大海时,泥沙会在入海口淤积形成三角洲。在这个过程中,会出现3种植物群落类型:①以芦苇为主的植物群落(生长在淡水环境中),②以赤碱蓬为主的植物群落(生长在海水环境中),③草甸植物群落(生长在陆地环境中)。该三角洲上的植物群落是通过群落演替形成的,演替的顺序是()A.②①③B③②①C.①③②D.③①②三、非选择题7.大豆蛋白在人体内经消化道中酶的作用后,可形成小肽(短的肽链)。回答下列问题:(1)在大豆细胞中,以mRNA为模板合成蛋白质时,除mRNA外还需要其他种类的核酸分子参与,它们是______________、______________。(2)大豆细胞中大多数mRNA和RNA聚合酶从合成部位到执行功能部位需要经过核孔。就细胞核和细胞质这两个部位来说,作为mRNA合成部位的是____________,作为mRNA执行功能部位的是______________;作为RNA聚合酶合成部位的是______________,作为RNA聚合酶执行功能部位的是______________。(3)部分氨基酸的密码子如表所示。若来自大豆的某小肽对应的编码序列为UACGAACAUUGG,则该小肽的氨基酸序列是______________。若该小肽对应的DNA序列有3处碱基发生了替换,但小肽的氨基酸序列不变,则此时编码小肽的RNA序列为______________。氨基酸密码子色氨酸UGG谷氨酸GAAGAG酪氨酸UACUAU组氨酸CAUCAC8.为了研究细胞器功能,某同学将正常叶片置于适量的溶液B中,用组织捣碎机破碎细胞,再用差速离心法分离细胞器。回答下列问题:(1)该实验所用溶液B应满足的条件是_____________(答出2点即可)。(2)离心沉淀出细胞核后,上清液在适宜条件下能将葡萄糖彻底分解,原因是此上清液中含有_____________。(3)将分离得到的叶绿体悬浮在适宜溶液中,照光后有氧气释放;如果在该适宜溶液中将叶绿体外表的双层膜破裂后再照光,_____________(填“有”或“没有”)氧气释放,原因是_____________。9.人在剧烈奔跑运动时机体会出现一些生理变化。回答下列问题:(1)剧烈奔跑运动时肌细胞会出现____________,这一呼吸方式会导致肌肉有酸痛感。(2)当进行较长时间剧烈运动时,人体还会出现其他一些生理变化。例如,与运动前相比,胰岛A细胞的分泌活动会加强...

1、当您付费下载文档后,您只拥有了使用权限,并不意味着购买了版权,文档只能用于自身使用,不得用于其他商业用途(如 [转卖]进行直接盈利或[编辑后售卖]进行间接盈利)。
2、本站所有内容均由合作方或网友上传,本站不对文档的完整性、权威性及其观点立场正确性做任何保证或承诺!文档内容仅供研究参考,付费前请自行鉴别。
3、如文档内容存在违规,或者侵犯商业秘密、侵犯著作权等,请点击“违规举报”。

碎片内容

2020年高考重庆高考理综生物试题含答案word版.doc

确认删除?