电脑桌面
添加内谋知识网--内谋文库,文书,范文下载到电脑桌面
安装后可以在桌面快捷访问

2019年江苏省高考历史试卷 .pdf

2019年江苏省高考历史试卷  .pdf_第1页
1/11
2019年江苏省高考历史试卷  .pdf_第2页
2/11
2019年江苏省高考历史试卷  .pdf_第3页
3/11
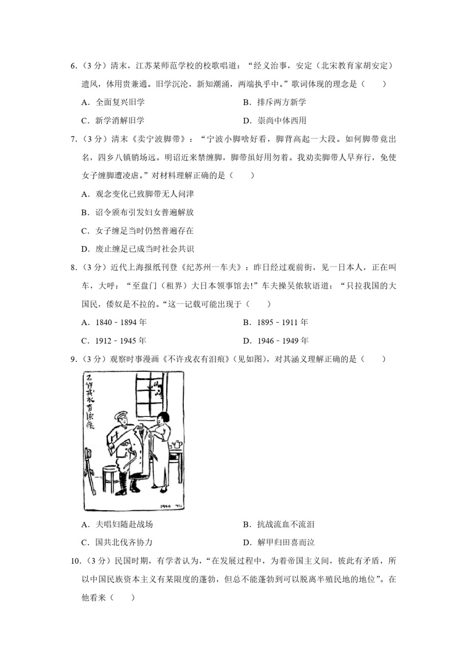
2019年江苏省高考历史试卷一、选择题:本大题共20题,每题3分,共计60分。在每小题给出的四个选项中,只有一项是符合题目要求的。1.(3分)据青铜器铭文,西周中后期,裘卫因经营手工业获得财富和地位,一位名叫矩的贵族用13块耕地,从裘卫那里换取了在王室仪式上穿戴的盛服和玉饰。这一记载反映了()A.井田制度松动B.世袭制度解体C.抑商政策弱化D.礼乐制度崩坏2.(3分)《史记》载:“汉定百年之间,亲属益疏,诸侯或骄奢……大者叛逆,小者不轨于法。”出现这种现象是由于汉初()A.实行察举制度B.独尊儒家学说C.实行郡国并行制D.全面推行郡县制3.(3分)唐代诗人刘得仁系皇亲国戚,其兄弟为达官显贵,而他“出入举场三十年,竞无所成”;唐宗室子弟李洞屡考不中,竟想去皇陵哭诉。两人的经历反映了唐代()A.科举考试不重考生诗才B.选官制度阻断贵族入仕C.中央政府剥夺宗室特权D.科举取士体现公平公正4.(3分)宋时,太平州当涂县黄池镇“商贾所聚,市井贸易,稍稍繁盛。州县官凡有需索,皆取办于镇之内”。据此可知()A.商税成为政府收入主要来源B.城市商业活动打破时空限制C.政府积极扶持市镇经济发展D.宋代市镇经济已经相当发达5.(3分)有学者认为,“传统上人们对贫穷抱有道德中立的认知”,但明朝晚期,“人们越来越怀疑贫穷是短视和懒惰的结果”。这种现象出现的主要原因是()A.新兴资产阶级追求财富和物质享受B.商品经济发展导致社会价值观变化C.贫富分化和道德沦丧现象日益严重D.反正统思想成为当时社会主流思想6.(3分)清末,江苏某师范学校的校歌唱道:“经义治事,安定(北宋教育家胡安定)遗风,体用贵兼通。旧学沉沦,新知潮涌,两端执乎中。”歌词体现的理念是()A.全面复兴旧学B.排斥两方新学C.新学消解旧学D.崇尚中体西用7.(3分)清末《卖宁波脚带》:“宁波小脚啥好看,脚背高起一大段。如何脚带竟出名,四乡八镇销场远。明诏近来禁缠脚,脚带虽好用勿着。我劝卖脚带人早弃行,免使女子缠脚遭凌虐。”对材料理解正确的是()A.观念变化已致脚带无人问津B.诏令颁布引发妇女普遍解放C.女子缠足当时仍然普遍存在D.废止缠足已成当时社会共识8.(3分)近代上海报纸刊登《纪苏州一车夫》:昨日经过观前街,见一日本人,正在叫车,大呼:“至盘门(租界)大日本领事馆去!”车夫操吴侬软语道:“只拉我国的大国民,倭奴是不拉的。“这一记载可能出现于()A.1840﹣1894年B.1895﹣1911年C.1912﹣1945年D.1946﹣1949年9.(3分)观察时事漫画《不许戎衣有泪痕》(见如图),对其涵义理解正确的是()A.夫唱妇随赴战场B.抗战流血不流泪C.国共北伐齐协力D.解甲归田喜而泣10.(3分)民国时期,有学者认为,“在发展过程中,为着帝国主义间,彼此有矛盾,所以中国民族资本主义有某限度的蓬勃,但总不能蓬勃到可以脱离半殖民地的地位”。在他看来()A.民族资本主义在当时的中国没有发展空间B.民族资本主义发展依赖于帝国主义间矛盾C.民族独立以民族资本主义蓬勃发展为前提D.民族资本主义蓬勃发展以民族独立为前提11.(3分)1949年10月3日,《解放日报》发表张乐平的新闻漫画《大旗招展全球》(见如图),对这幅漫画所含信息理解不正确的是()A.新中国奉行和平外交政策B.国民党政权统治已被推翻C.人民翻身成为国家的主人D.国际社会普遍承认新中国12.(3分)第一个五年计划期间,“全国同时开展了一万多个工矿建设单位的施工……从而使我国的社会经济结构和国民经济面貌发生了重大变化”。对此“变化”表述正确的是()A.初步完成了社会主义工业化B.开始改变我国工业落后面貌C.促进了我国国民经济迅速恢复D.实现了农轻重各部门协调发展13.(3分)美国前国务卿基辛格在回忆录中指出:“中国和美国在七十年代初谋求和解,这是世界环境所决定的。”当时的“世界环境”是()A.中国重返联合国改变了美苏对峙格局B.社会制度和国家利益的矛盾基本消除C.世界政治格局多极化的趋势已经出现D.中美苏成为决定国际关系的主要力量14.(3分)“以前的地位显赫的国家官员现在变成了轮流坐庄的‘贵族’,因而就没有...

1、当您付费下载文档后,您只拥有了使用权限,并不意味着购买了版权,文档只能用于自身使用,不得用于其他商业用途(如 [转卖]进行直接盈利或[编辑后售卖]进行间接盈利)。
2、本站所有内容均由合作方或网友上传,本站不对文档的完整性、权威性及其观点立场正确性做任何保证或承诺!文档内容仅供研究参考,付费前请自行鉴别。
3、如文档内容存在违规,或者侵犯商业秘密、侵犯著作权等,请点击“违规举报”。

碎片内容

2019年江苏省高考历史试卷 .pdf

确认删除?