电脑桌面
添加内谋知识网--内谋文库,文书,范文下载到电脑桌面
安装后可以在桌面快捷访问

2017年高考真题 历史(山东卷)(含解析版).doc

2017年高考真题 历史(山东卷)(含解析版).doc_第1页
1/28
2017年高考真题 历史(山东卷)(含解析版).doc_第2页
2/28
2017年高考真题 历史(山东卷)(含解析版).doc_第3页
3/28
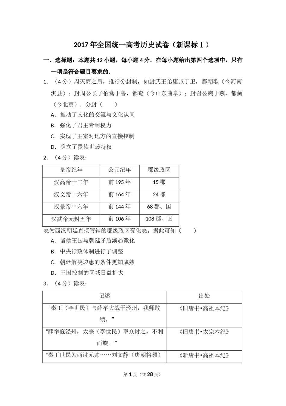
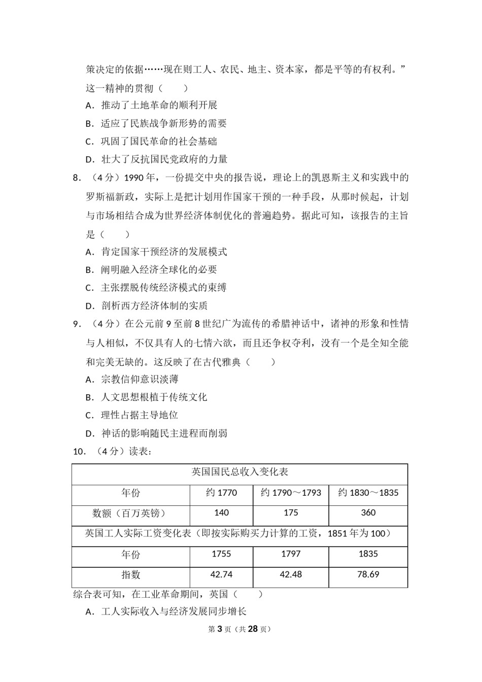
2017年全国统一高考历史试卷(新课标Ⅰ)一、选择题:本题共12小题,每小题4分.在每小题给出第四个选项中,只有一项是符合题目要求的.1.(4分)周灭商之后,推行分封制,如封武王弟康叔于卫,都朝歌(今河南淇县);封周公长子伯禽于鲁,都奄(今山东曲阜);封召公奭于燕,都蓟(今北京).分封()A.推动了文化的交流与文化认同B.强化了君主专制权力C.实现了王室对地方的直接控制D.确立了贵族世袭特权2.(4分)读表:皇帝纪年公元纪年郡级政区汉高帝十二年前195年15郡汉文帝十六年前164年24郡汉景帝中六年前144年68郡、国汉武帝元封五年前106年108郡、国表为西汉朝廷直接管辖的郡级政区变化表。据此可知()A.诸侯王国与朝廷矛盾渐趋激化B.中央行政体制进行了调整C.朝廷解决边患的条件更加成熟D.王国控制的区域日益扩大3.(4分)读表:记述出处“秦王(李世民)与薛举大战于泾州,我师败《旧唐书•高祖本纪》绩。”“薛举寇泾州,太宗(李世民)率众讨之,不利《旧唐书•太宗本纪》而旋。”“秦王世民为西讨元帅……刘文静(唐朝将领)《新唐书•高祖本纪》第1页(共28页)及薛举战于泾州,败绩。”“薛举寇泾州,太宗为西讨元帅,进位雍州牧。七《新唐书•太宗本纪》月,太宗有疾,诸将为举所败。”表为不同史籍关于唐武德元年同一事件的历史叙述。据此能够被认定的历史事实是()A.皇帝李世民与薛举战于泾州B.刘文静是战役中唐军的主帅C.唐军与薛举在泾州作战失败D.李世民患病导致了战役失败4.(4分)明前中期,朝廷在饮食器具使用上有一套严格规定,例如官员不得使用玉制器皿等。到明后期,连低级官员乃至普通人家也都使用玉制器皿。这一变化反映了()A.君主专制统治逐渐加强B.经济发展冲击等级秩序C.市民兴起瓦解传统伦理D.低级官员易染奢靡风气5.(4分)开平煤矿正式投产时,土煤在国内从一个通商口岸装船到另一个通商口岸卸货,须缴纳出口税和复进口税,每吨税金达1两以上,比洋煤进口税多20余倍。李鸿章奏准开平所产之煤出口税每吨减1钱。这一举措()A.增强了洋务派兴办矿业的信心B.加强了对开平煤矿的管理C.摆脱了列强对煤矿业的控制D.保证了煤矿业稳健发展6.(4分)1904年,湖南、四川、江苏、广东、福建等长江流域与东南沿海9个省份留日学生共计1883人,占全国留日学生总数的78%,直隶亦有172人,山西、陕西等其他十几个省区仅有351人。影响留日学生区域分布不平衡的主要因素是()A.地区经济文化水平与开放程度有别B.革命运动在各地高涨程度存在差异C.清政府鼓励留学的政策发生变化D.西方列强在中国的势力范围不同7.(4分)陕甘宁边区在一份文件中讲到:“政府的各种政策,应当根据各阶级的共同利害出发,凡是只对一阶级有利,对另一阶级有害的便不能作为政第2页(共28页)策决定的依据……现在则工人、农民、地主、资本家,都是平等的有权利。”这一精神的贯彻()A.推动了土地革命的顺利开展B.适应了民族战争新形势的需要C.巩固了国民革命的社会基础D.壮大了反抗国民党政府的力量8.(4分)1990年,一份提交中央的报告说,理论上的凯恩斯主义和实践中的罗斯福新政,实际上是把计划用作国家干预的一种手段,从那时候起,计划与市场相结合成为世界经济体制优化的普遍趋势。据此可知,该报告的主旨是()A.肯定国家干预经济的发展模式B.阐明融入经济全球化的必要C.主张摆脱传统经济模式的束缚D.剖析西方经济体制的实质9.(4分)在公元前9至前8世纪广为流传的希腊神话中,诸神的形象和性情与人相似,不仅具有人的七情六欲,而且还争权夺利,没有一个是全知全能和完美无缺的。这反映了在古代雅典()A.宗教信仰意识淡薄B.人文思想根植于传统文化C.理性占据主导地位D.神话的影响随民主进程而削弱10.(4分)读表:英国国民总收入变化表年份约1770约1790~1793约1830~1835数额(百万英镑)140175360英国工人实际工资变化表(即按实际购买力计算的工资,1851年为100)年份175517971835指数42.7442.4878.69综合表可知,在工业革命期间,英国()A.工人实际收入与经济发展同步增长第3页(共28页)B.经济快速发展依赖于廉...

1、当您付费下载文档后,您只拥有了使用权限,并不意味着购买了版权,文档只能用于自身使用,不得用于其他商业用途(如 [转卖]进行直接盈利或[编辑后售卖]进行间接盈利)。
2、本站所有内容均由合作方或网友上传,本站不对文档的完整性、权威性及其观点立场正确性做任何保证或承诺!文档内容仅供研究参考,付费前请自行鉴别。
3、如文档内容存在违规,或者侵犯商业秘密、侵犯著作权等,请点击“违规举报”。

碎片内容

2017年高考真题 历史(山东卷)(含解析版).doc

确认删除?