电脑桌面
添加内谋知识网--内谋文库,文书,范文下载到电脑桌面
安装后可以在桌面快捷访问

2019年海南高考化学试题及答案.doc

2019年海南高考化学试题及答案.doc_第1页
1/21
2019年海南高考化学试题及答案.doc_第2页
2/21
2019年海南高考化学试题及答案.doc_第3页
3/21
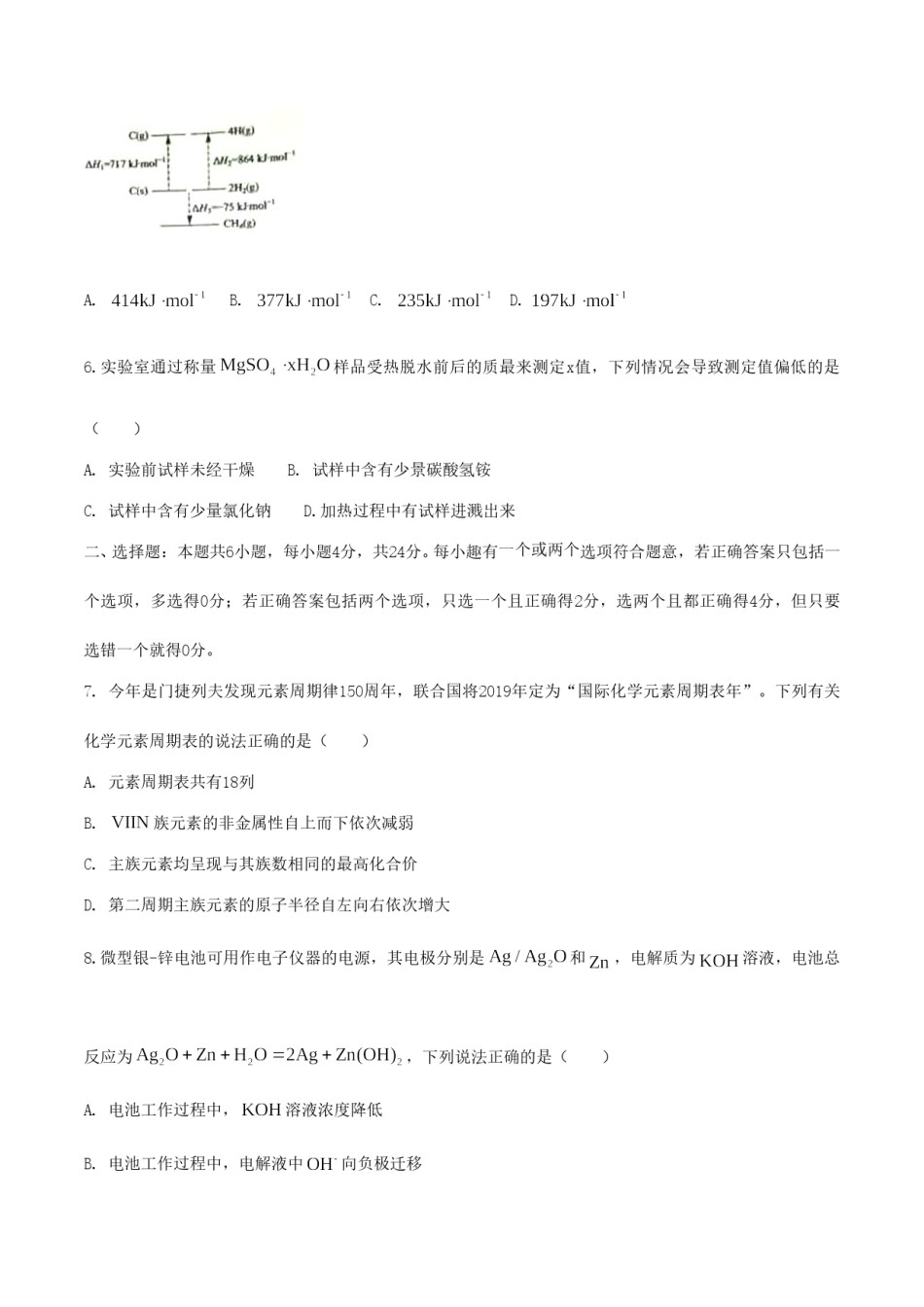
2019年普通高等学校招生全国统一考试化学注意事项:1.答卷前,考生务必将自己的姓名、准考证号填写在答题卡上。2.回答选择题时,选出每小题答案后,用铅笔把答题卡上对应题目的答案标号涂黑。如需改动,用橡皮擦干净后,再选涂其他答案标号。回答非选择题时,将答案写在答题卡上。写在本试卷上无效。3.考试结束后,将本试卷和答题卡一并交回。可能用到的相对原子质量:一、选择题:本题共6小题,每小题2分,共12分,在每小题给出的四个选项中,只有一项是符合题目要求的。1.某试剂瓶标签上安全标志如右图,该试剂是()A.氮水B.乙酸C.氢氧化钠D.硝酸2.我国古代典籍中有“石胆……浅碧色,烧之变白色者真”的记载,其中石胆是指A.B.C.D.3.反应,在一定条件下于密闭容器中达到平衡。下列各项措施中,不能提高乙烷平衡转化率的是()D.等容下通入惰性气体A.增大容器容积B.升高反应温度C.分离出部分氢气4.下列各组化合物中不互为同分异构体的是()A.B.C.D.5.根据右图中的能量关系,可求得的键能为()A.B.C.D.6.实验室通过称量样品受热脱水前后的质最来测定x值,下列情况会导致测定值偏低的是()A.实验前试样未经干燥B.试样中含有少景碳酸氢铵C.试样中含有少量氯化钠D.加热过程中有试样进溅出来二、选择题:本题共6小题,每小题4分,共24分。每小趣有一个或两个选项符合题意,若正确答案只包括一个选项,多选得0分;若正确答案包括两个选项,只选一个且正确得2分,选两个且都正确得4分,但只要选错一个就得0分。7.今年是门捷列夫发现元素周期律150周年,联合国将2019年定为“国际化学元素周期表年”。下列有关化学元素周期表的说法正确的是()A.元素周期表共有18列B.族元素的非金属性自上而下依次减弱C.主族元素均呈现与其族数相同的最高化合价D.第二周期主族元素的原子半径自左向右依次增大8.微型银-锌电池可用作电子仪器的电源,其电极分别是和,电解质为溶液,电池总反应为,下列说法正确的是()A.电池工作过程中,溶液浓度降低B.电池工作过程中,电解液中向负极迁移C.负极发生反应体系中,和的关系如图所示。下列说法正D.正极发生反应9.一定温度下,确的是()A.三点对应的相等B.在c点的溶解度比b点的大C.溶于水形成的饱和溶液中,D.b点的溶液中加入,固体,沿曲线向c点方向变化1V.P20既ZGIE确的毛10.下列说法正确的是()A.和都属于两性氧化物B.悬浊液和乳浊液的分散质均为液态C.和中的金属都呈现两种价态D.葡萄糖溶液和淀粉溶液都具有丁达尔效应11.能正确表示下列反应的离子方程式为()A.向F溶液中通入过量B.向碳酸钠溶液中通入少量C.向碘化钾溶液中加入少量双氧水D.向硫化钠溶液中通入过量12.下列化合物中,既能发生取代反应又能发生加成反应的有()A.B.C.D.三、非选择题:共4分。每个试题考生都必须作答。13.(9分)自门捷列夫发现元素周期律以来,人类对自然的认识程度逐步加深,元素周期表中的成员数目不断增加。回答下列问题:确认了四种新元素,其中一种为,中文名为“镁”。元素可由反应端(1)2016年得到。该元素的质子数为,与互为(2)位于元素周期表中第族,同族元素N的一种氢化物为,写出该化合物分子的电子式.该分子内存在的共价键类型有.(3)该族中的另一元素P能星现多种化合价,其中价氧化物的分子式为价简单含氧酸的分子式为丁内酯的反应如下:14.(8分)由羟基丁酸生成在298K下,羟基丁酸水溶液的初始浓度为,测得丁内酯的浓度随时间变化的数据如表所示。回答下列问题:2150801001201602200.1320.0240.0500.0710.0810.0900.1040.116(1)该反应在50~80min内的平均反应速率为。(2)120min时羟基丁酸的转化率为。(3)298K时该反应的平衡常数。(4)为提高羟基丁酸的平衡转化率,除适当控制反应温度外,还可采取的措施是15.(9分)无机酸有机酯在生产中具有广泛的应用,回答下列问题:(1)硫酸氢乙酯()可看作是硫酸与乙醇形成的单酯,工业上常通乙烯与浓硫酸反应制得该反应的化学方程式为,反应类型为,写出硫酸与乙醇形成的双酯—硫酸二乙酯()的结构简式。(2)磷酸三丁酯常作为稀土元素富集时的萃取剂,工业上常用丁醇与三氯氧磷()反应来制备,...

1、当您付费下载文档后,您只拥有了使用权限,并不意味着购买了版权,文档只能用于自身使用,不得用于其他商业用途(如 [转卖]进行直接盈利或[编辑后售卖]进行间接盈利)。
2、本站所有内容均由合作方或网友上传,本站不对文档的完整性、权威性及其观点立场正确性做任何保证或承诺!文档内容仅供研究参考,付费前请自行鉴别。
3、如文档内容存在违规,或者侵犯商业秘密、侵犯著作权等,请点击“违规举报”。

碎片内容

2019年海南高考化学试题及答案.doc

确认删除?