电脑桌面
添加内谋知识网--内谋文库,文书,范文下载到电脑桌面
安装后可以在桌面快捷访问

2019年高考真题 历史(山东卷)(原卷版).pdf

2019年高考真题 历史(山东卷)(原卷版).pdf_第1页
1/7
2019年高考真题 历史(山东卷)(原卷版).pdf_第2页
2/7
2019年高考真题 历史(山东卷)(原卷版).pdf_第3页
3/7
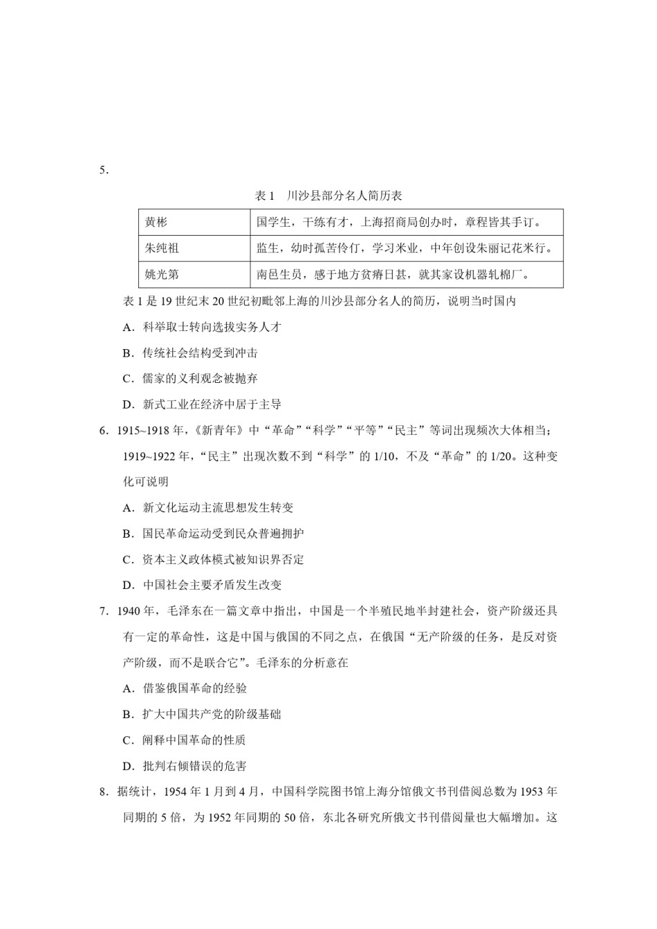
2019年全国统一高考历史试卷(新课标Ⅰ)一、选择题:本题共12小题,每小题4分,共48分。在每小题给出的四个选项中,只有一项是符合题目要求的。1.据学者考订,商朝产生了17代30位王,多为兄终弟及;而西周产生了11代12位王。这反映出A.禅让制度的长期影响B.王位继承方式的变化C.君主寿命的时代差异D.血缘纽带关系的弱化2.汉武帝时,朝廷制作出许多一尺见方的白鹿皮,称为“皮币”,定价为40万钱一张。诸侯王参加献礼时,必须购皮币用来置放礼物,而当时一个“千户侯”一年的租税收入约为20万钱。朝廷这种做法A.加强了货币管理B.确立了思想上的统一C.削弱了诸侯实力D.实现了对地方的控制3.唐代之前,荆楚民间存在一种祈求丰收的“牵钩之戏”,至唐代称作“拔河”,广为流传。唐玄宗《观拔河俗戏》诗云:“壮徒恒贾勇,拔拒抵长河。欲练英雄志,须明胜负多……预期年岁稔,先此乐时和。”据此可知,在唐代A.江南文化成为主流B.耕战结合观念深入人心C.阳刚与力量受到推崇D.诗歌以描写宫廷生活为主4.明中后期,大运河流经的东昌府是山东最重要的棉花产区,所产棉花多由江淮商人坐地收揽,沿运河运至江南,而后返销棉布。这一现象产生的主要因素是A.交通方式的变革B.土地制度的调整C.货币制度的改变D.地区经济的差异5.表1川沙县部分名人简历表黄彬国学生,干练有才,上海招商局创办时,章程皆其手订。朱纯祖监生,幼时孤苦伶仃,学习米业,中年创设朱丽记花米行。姚光第南邑生员,感于地方贫瘠日甚,就其家设机器轧棉厂。表1是19世纪末20世纪初毗邻上海的川沙县部分名人的简历,说明当时国内A.科举取士转向选拔实务人才B.传统社会结构受到冲击C.儒家的义利观念被抛弃D.新式工业在经济中居于主导6.1915~1918年,《新青年》中“革命”“科学”“平等”“民主”等词出现频次大体相当;1919~1922年,“民主”出现次数不到“科学”的1/10,不及“革命”的1/20。这种变化可说明A.新文化运动主流思想发生转变B.国民革命运动受到民众普遍拥护C.资本主义政体模式被知识界否定D.中国社会主要矛盾发生改变7.1940年,毛泽东在一篇文章中指出,中国是一个半殖民地半封建社会,资产阶级还具有一定的革命性,这是中国与俄国的不同之点,在俄国“无产阶级的任务,是反对资产阶级,而不是联合它”。毛泽东的分析意在A.借鉴俄国革命的经验B.扩大中国共产党的阶级基础C.阐释中国革命的性质D.批判右倾错误的危害8.据统计,1954年1月到4月,中国科学院图书馆上海分馆俄文书刊借阅总数为1953年同期的5倍,为1952年同期的50倍,东北各研究所俄文书刊借阅量也大幅增加。这表明当时A.科学研究已与国际前沿接轨B.科教兴国战略已展开C.对苏联经验的反思蔚然成风D.工业化建设需求迫切9.在古代雅典城邦,陪审法庭几乎可以审查当时政治生活中的所有问题,甚至包括公民大会和议事会通过的法令,并进行最终判决。这说明A.法律服从民众意愿B.判决体现权力来源C.全体公民参与政治D.法律面前人人平等10.有研究认为,美国独立后不到半个世纪,拉丁美洲经过独立战争,推翻了殖民统治,但拉美国家并没有像近邻美国那样独立后进入现代化的快车道,而是发展停滞,究其原因,殖民统治难辞其咎。“难辞其咎”主要是指殖民者在拉丁美洲A.奴役掠夺土著居民B.建立的殖民统治最早C.进行了大量的移民D.移植了本国生产方式11.工业革命前,英国矿井里使用蒸汽唧筒抽水。1765年,修理过唧筒的瓦特发明了一种单动式蒸汽机,后在工厂主的合作和资助下,终于改进制成“万能蒸汽机”,并广泛使用到工业领域。该过程表明,第一次工业革命期间生产领域的主要发明创造A.源自于劳动实践B.依赖于科学理论的突破C.取决于资金保障D.得益于各阶层广泛参与12.第一次世界大战期间,一些青年艺术家在瑞士组成艺术群体“达达派”。他们用纸片、抹布、电车票、火柴盒等进行创作,甚至把瓷质的小便器命名为“喷泉”搬上展览会。这类作品A.抒发了浪漫情怀B.遵循了写实原则C.突出了理性思维D.表达了幻灭反叛二、非选择题:共52分。第13-14题为必考题,每个试题考生都必须作答。第15-17题为选考题...

1、当您付费下载文档后,您只拥有了使用权限,并不意味着购买了版权,文档只能用于自身使用,不得用于其他商业用途(如 [转卖]进行直接盈利或[编辑后售卖]进行间接盈利)。
2、本站所有内容均由合作方或网友上传,本站不对文档的完整性、权威性及其观点立场正确性做任何保证或承诺!文档内容仅供研究参考,付费前请自行鉴别。
3、如文档内容存在违规,或者侵犯商业秘密、侵犯著作权等,请点击“违规举报”。

碎片内容

2019年高考真题 历史(山东卷)(原卷版).pdf

确认删除?