一、中枢神经兴奋药尼可刹米(可拉明)[药理及应用]直接兴奋延髓呼吸中枢,使呼吸加深加快。对血管运动中枢也有微弱兴奋作用。用于中枢性呼吸抑制及循环衰竭、药及其它中枢抑制药的中毒。[用法]常用量:肌注或静注,0.25~0.5g/次,必要时1~2小时重复。极量:1.25g/次。[注意]大剂量可引起血压升高、心悸、出汗、呕吐、心律失常、震颤及惊厥。山梗菜碱(洛贝林)[药理及应用]兴奋颈动脉体化学感受器而反射性兴奋呼吸中枢。用于...
常用抢救药品的临床(línchuánɡ)应用第一页,共五十三页。盐酸(yánsuān)肾上腺素异丙肾上腺素多巴胺间羟胺可拉明洛贝林阿托品速尿利多卡因西地兰地塞米松第二页,共五十三页。【中文名称】:盐酸肾上腺素每支1毫克(1毫升)【所属类别】:心血管系统药\抗休克的血管活性药(biémíng)】肾上腺素、副肾素、副肾碱【别名第三页,共五十三页。激动心肌、传导系统和窦房结的β受体,使心肌收缩力...
肾上腺素:(1mg1ml)特点:起效快,作用强,持续时间短作用与用途:1、心脏骤停,意外所致心脏骤停可用肾上腺素作心室内注射,具有兴奋心脏作用2、过敏性休克,肾上腺素具有激动α和β受体作用,起效快,通过改善心功能,收缩小动脉和毛细血管前血管,使毛细血管通透性降低,解除支气管平滑肌痉挛,成为抗过敏性休克首用药3、急性支气管哮喘,抑制过敏反应物质释放,松弛支气管平滑肌,收缩支气管粘膜血管,减轻支气管粘膜水肿...
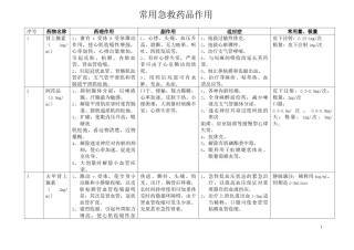
常用急救药品作用序号药物名称药理作用副作用适应症常用量、极量肾上腺素1、兼有α受体β受体激动1、心悸、头痛、血压升1、抢救过敏性休克。皮下注射:0.25-1mg/次1(1mg/作用,使心肌收缩性增强,高、震颤、无力眩晕、呕2、抢救心脏骤停。极量:皮下注射1mg/次2ml)心率加快,心排出量增加,吐、四肢发凉等。3、治疗支气管哮喘。引起皮肤、粘膜、内脏血2、有时心律失常,严重4、与局麻的吸收而延长其药皮下注射:0.3-0.5mg/次...
急救(jíjiù)药品、部分常用药物的作用与注意事项第一页,共八十一页。第二页,共八十一页。第三页,共八十一页。第四页,共八十一页。第五页,共八十一页。第六页,共八十一页。(jiǎnmàn)第七页,共八十一页。(xīnlǜ)(xīnlǜ)第八页,共八十一页。(jīdòng)(jīdòng)第九页,共八十一页。第十页,共八十一页。属儿茶酚胺类药物,是去甲肾上腺素的化学前体,既有α受体激动作用,又有β受体激动作用,...
23/12/24急救(jíjiù)药品抢救(qiǎngjiù)药品没有(méiyǒu)提及这一概念!1第一页,共八十三页。23/12/242第二页,共八十三页。安徽省卫生厅药品监督管理局:卫医秘[2003]638号关于印发《安徽省个人设置的门诊部、诊所等医疗机构常用和急救药品目录》的通知(yìnfā)23/12/24第三页,共八十三页。323/12/244第四页,共八十三页。概述(ɡàishù)23/12/245第五页,共八十三页。概述(ɡàishù)23/12/24第六页,共八十三...
手术室常用急救药品及用途(1)盐酸肾上腺素1)作用与用途:激动心肌、传导系统和窦房结的β受体,使心肌收缩力增强,心输出量增加,传导加速和心率增快。激活皮肤粘膜和内脏血管的β2受体,尤其是肾动脉明显收缩,骨骼肌和冠状动脉则扩张。激动支气管β2受体,使支气管扩张。作用于肝和脂肪β2受体,促进肝糖原和脂肪分解,升高血糖。用于心脏骤停的抢救和过敏性休克的抢救,也可用于其他过敏性疾病(如支气管哮喘、荨麻疹)的治...
(yàopǐn)常用急救药品使用注意事项第一页,共八十四页。急救(jíjiù)药品抢救(qiǎngjiù)药品没有提及(tíjí)这一概念!第二页,共八十四页。•第二十七条医疗机构向患者提供的药品应当与诊疗范围相适应,并凭执业医师或者执业助理医师的处方调配。•计划生育技术服务机构(jīgòu)采购和向患者提供药品,其范围应当与经批准的服务范围相一致,并凭执业医师或者执业助理医师的处方调配。•个人设置的门诊部、诊所等医疗机...
常用急救药物的分类中枢兴奋药降压药镇静、安定药平喘药镇痛药利尿脱水药抗休克药止血药改善微循环药抗凝血药强心药抗过敏药抗心率失常药激素血管扩张药解毒药水电解质平衡药一、中枢兴奋药(呼吸兴奋药):尼可刹米(可拉明)、洛贝林(山梗菜碱)1、尼可刹米(可拉明)药理:选择性地兴奋延髓呼吸中枢,使呼吸加深加快。对血管运动中枢有微弱兴奋作用。本品吸收好,起效快,作用时间短暂,一次静注只能维...
目录第五节利尿脱水药物第六节抗心律失常药第七节肾上腺皮质激素第八节平喘解痉药物第九节止血与抗凝血药物第一页,共三十九页。(jiāoxué)第二页,共三十九页。(tuōshuǐ)第三页,共三十九页。第五节利尿(lìniào)脱水药物第四页,共三十九页。第五节利尿脱水(tuōshuǐ)药物第五页,共三十九页。第五节利尿脱水(tuōshuǐ)药物第六页,共三十九页。第五节利尿脱水(tuōshuǐ)药物第七页,共三十九页。第六节抗心律失常(xī...
常用急救药品(yàopǐn)的剂量用法ICU刘灵波第一页,共二十一页。一肾上腺素(1mg/ml/支)药理作用:可兴奋心脏,收缩血管(xuèguǎn),能解除支气管平滑肌痉挛,减轻支气管粘膜充血水肿。适应症:过敏性休克,支气管哮喘,心跳骤停的抢救。注意事项:不良反应有面色苍白,心慌,头痛,心律失常,停药后消失,剂量过大注射入血管使血压骤升,反复局部注射易引起局部坏死。第二页,共二十一页。二.阿托品(0.5mg/ml/支)药理作用...
我科常用(chánɡyònɡ)急救药物12/24/231第一页,共二十九页。一肾上腺素(Adrenaline)1mg/ml作用:肾上腺素受体兴奋剂,能直接兴奋α和β受体,其作用与交感神经兴奋时所产生的症1状极其相似。临床应用:2(1)心肺复苏中的应用:可以静脉注射或气管内给药,偶尔也可以心内注射。静脉注射时剂量(jìl是1mg,每2—3分钟一次。亦可1mg、3mg、5mg间隔2—3分钟给入。大剂iàng)量给药方案能提高心肺复苏的成功率,但不能降低死亡率...
常用高危药品1肾上腺素(副肾)1ml,1mg皮下或肌肉注射药理:对ɑ和ß受体都有激动作用,使心肌收缩力加强,心率加快,心肌耗氧量增加,使皮肤黏膜及内脏小血管收缩,但冠状血管和骨骼肌血管则扩张,此外还有松弛支气管和胃肠道平滑肌的作用。适应症:心脏停博、过敏性休克、支气管哮喘的抢救治疗。注意事项:高血压、器质性心脏病、冠状动脉粥样硬化、糖尿病、甲状腺功能亢进症、洋地黄中毒、外伤及出血性休克等慎用,心脏性哮...
常见严重(yánzhòng)不良反应判定的标准贵阳西南医院(yīyuàn)二0一八年六月第一页,共二十一页。常见(chánɡjiàn)严重不良反应判定的标准1.过敏性休克判定评价标准评价标准(fǎnyìng)2.严重过敏样反应3.严重皮肤粘膜损害判定评价标准4.严重肝损害判定评价标准5.严重肾损害判定评价标准第二页,共二十一页。(pàndìng)过敏性休克判定评价标准1、血压(xuèyā)下降为必需指标,再伴有呼吸系统、心血管系统、神经系统表现的...
抢救药品规格和作用口诀一肾二异三阿托四洛五可六利多七多八阿九西地十尿一去地氨钙我科抢救药物:一、肾上腺素(1mg/ml/支)1、药理作用:可兴奋心脏,收缩血管,能解除支气管平滑肌痉挛,减轻支气管粘膜充血水肿。2、适应症:过敏性休克,支气管哮喘,心跳骤停的抢救。3、注意事项:不良反应有面色苍白,心慌,头痛,心律失常,停药后消失,剂量过大注射入血管使血压骤升,反复局部注射易引起局部坏死。4、禁用于高血压,心脏...
常见(chánɡjiàn)急救药品的药理作用LOGO第一页,共二十六页。急救(jíjiù)车急救(jíjiù)药品1.肾上腺素注射液2.去甲(qùjiǎ)肾上腺素注射液3.尼可刹米注射液4.洛贝林注射液5.间羟胺注射液6.多巴胺注射液7.阿托品注射液8.地塞米松注射液9.去乙酰毛花苷注射液10.利多卡因注射液11.25%葡萄糖注射液13.氨甲苯酸注射液14.异丙嗪注射液15.罂粟碱注射液第二页,共二十六页。肾上腺素规格(guīgé):1ml/1mg/支(副肾)药理作用...
目录肠内营养类氨基酸类脂肪乳类转化糖类第一页,共二十二页。营养(yíngyǎng)支持治疗肠外营养(yíngyǎng)肠内营养(yíngyǎng)(Parenteralnutrition,PN)(Enteralnutrition,EN)通过外周或中心静脉途径通过喂养管经胃肠道途径第二页,共二十二页。营养(yíngyǎng)支持治疗1.最近的体重减轻>5%2.血清清蛋白<35g/L3.淋巴细胞总数<1.2×109/L是否暂不考虑营养支持决定营养支持胃肠功能是否存在是否肠内营养支持肠外营养支持...
各病区备用药品专项检查病区检查项目检查内容检查结果负责人签字常规备用①分类存放药品②标签清晰③品种、效期高危药品①单独存放②醒目标示③安全有效急救药品①五定:定品种、定数量、定点放置、定人保管、定期养护特殊药品③三无:无药品过期、无沉淀常规备用变色、无标签模糊④二及时:及时补充及时检查药品⑤一专:专人负责①五专管理②基数是否相符③药品账册、使用登记是否完整④空安瓶是否回收⑤其它①分类存放②标签...
笆篱乡食品药品安全应急预案一、总则1、编制目的指导全乡食品药品实发事件应对工作,建立健全我乡药品食品安全应急机制,正确应对和高效处置乡、各村(居)委会、学校、酒楼及各种宴会食品药品安全突发事件,最大限度的减少食品造成的伤害,保障人民群众生命安全,维护人民生命健康和社会稳定,服务社会主义新农村,促进社会全面、协调、可持续发展。2、编制依据本预案依据《中华人民共和国食品法》、《中华人民共和国药品法》...
安全用药与药品(yàopǐn)不良反应观察人民(rénmín)医院护理部第一页,共四十一页。(nèiróng)主要内容介绍一、安全用药基本知识和基本原则二、护理工作与安全用药三、常用(chánɡyònɡ)的特殊药品及注意事项四、药品不良反应(ADR)基本知识五、ADR常见临床表现六、ADR发生原因七、ADR临床发生率与ADR监测的重要性八、ADR危害与案例分析九、医生开处方应遵循的原则第二页,共四十一页。一、安全用药基本(jīběn)知识和基...

