常见肝病成因与防治(chéngyīn)中科惠泽第一页,共六十三页。肝脏简介•肝脏是人体内(tǐnèi)最大的消化腺,是体内(tǐnèi)物质能量代谢的中心站。据估计,在肝脏中发生的化学反应有500种以上。第二页,共六十三页。肝脏简介•首先它分泌胆汁,帮助消化饮食;它把吸收的氨基酸合成蛋白质;它能贮藏和燃烧体内的脂肪;它是脂溶性维生素的贮存器官;它还能够氧化、还原、分解体内的毒素(dúsù),吞噬不小心吃入体内的细菌,是...
常见儿童(értóng)急救常识育儿学校(xuéxiào)课程第一页,共二十五页。发高烧怎么办?抽风(chōufēng)怎么办?异物吸入怎么办?骨折烧伤窒息、溺水、摔伤等意外时怎么办-心肺复苏课(nèiróng)第二页,共二十五页。婴幼儿的神经系统发育尚未完善,容易发高烧或者出现服药退烧后体温又迅速回升的现象。为此,家长应该有基本的认识。家长除按医嘱治疗并护理病儿外,还应学习和掌握一些必要的辨别疾病的知识。...
多重耐药菌的变迁(biànqiān)和发展趋势北京中医药大学第三(dìsān)附属医院陶庆春1第一页,共四十六页。MDR(MultiDrugResistance):resistanceto≥3classesofantimicrobialagentsXDR(ExtensiveDrugResistance):resistancetoallbut1or2(通常(tōngcháng)指替加环素和多粘菌素)PDR(PanDrugResistance):resistancetoallMattewE.Falagas,etalCID2008:46(1):1121-11222第二页,共四十六页。2011年4月7日世界卫生日主题“抵御...
常见多重耐药菌判定标准1、MRSA(耐甲氧西林金葡菌)在药敏结果上对苯唑西林或/和头孢西丁耐药的金黄色葡萄球菌。2、MRCONS(耐甲氧西林的凝固酶阴性的葡萄球菌)在药敏结果上对苯唑西林或/和头孢西丁耐药的凝固酶阴性的葡萄球菌(即除金黄色葡萄球菌以外的所有葡萄球菌)。3、VRE耐万古霉素的肠球菌(包括屎肠球菌和粪肠球菌等)4、CR-KP(耐碳青霉烯肺炎克雷伯菌)先看是否为ESBL+在药敏结果上对亚胺培南或/和美罗培南耐药的肺炎...
蛇咬伤诊疗(zhěnliáo)常规市中医院佛山戚振红第一页,共五十二页。一、毒蛇分类我国常见毒蛇大致可以分为三种科属:1、眼镜蛇科(1)金环蛇(神经毒)(2)银环蛇(别名:过基峡。神经毒)(3)眼镜蛇(别名:饭铲头。混合毒,以神经毒为主)(4)眼镜王蛇(别名:过山风(shānfēnɡ)。混合毒,以神经毒为主)2、蝰蛇科(1)圆斑蝰蛇(别名:百步金钱)(2)蝮蛇(混合毒)(3)五步蛇(别名:尖吻蝮蛇、百步蛇。血循环毒)...
第一页,共六十页。常见(chánɡjiàn)动物咬伤急诊科--王颉第二页,共六十页。第一(dìyī)部分:蜂蛰伤2/58第三页,共六十页。内容(nèiróng)介绍一.概述二.发病机制三.临床表现四.治疗3/58第四页,共六十页。(kǎohé)考核要求1、了解毒蜂的种类及中毒原理2、了解(liǎojiě)中毒的发病机制3、掌握蜂蛰伤的治疗第五页,共六十页。(ɡàishù)一、概述蜂蛰伤是因蜂尾部毒针刺入人体皮肤并将毒腺中的毒液注入而引起的局部或全...
第一页,共五十四页。野外虽然美丽(měilì),但要小心毒蛇出没!第二页,共五十四页。第三页,共五十四页。流行病学(liúxínɡbìnɡxué)调查•全世界共有蛇类2500种,其中毒蛇约650余种。•估计每年被毒蛇咬伤的人数在30万以上,死亡率约为10%。•中国蛇类有160余种,其中毒蛇约有50余种,有剧毒、危害(wēihài)剧大的有10种,如大眼镜蛇、金环蛇、眼镜蛇、五步蛇、银环蛇、蝰蛇、腹蛇、竹叶青、烙铁头、海蛇等。•中国两...
6.26国际禁毒日Let’sgo!第一页,共三十五页。第二页,共三十五页。6.26国际禁毒日第三页,共三十五页。什么(shénme)是毒品?毒品(dúpǐn)是指鸦片、海洛因、吗啡、大麻、可卡因以及国务院规定管制的其他能够使人形成瘾癖的麻醉药品和精神药品。第四页,共三十五页。什么(shénme)是吸毒?吸毒(xīdú),就是非法吸食、注射毒品的违法行为。第五页,共三十五页。常见(chánɡjiàn)毒品种类鸦片吗啡冰毒大麻海洛因K粉度...
常见的T梁质量通病和防治措施及T梁架设(jiàshè)安全预控措施第一页,共三十五页。前言(qiányán)•随着当今高速公路建设迅猛发展,施工工艺日新月异,技术水平逐步提高,社会对当前T梁施工质量和安全要求也随之提高,而我们在T梁生产过程中,往往会存在一些T梁的质量通病和安全隐患,现在我将从T梁质量通病和预防措施及架设(jiàshè)安全这两个方面来和大家共同探讨T梁施工。第二页,共三十五页。内容(nèiróng)•一、T梁...
常见动物(昆虫)咬、蛰伤应急(yìngjí)救护第一页,共六十页。概述•1人类活动不可避免(bùkěbìmiǎn)的和各种不同的动物接触,所以不可避免(bùkěbìmiǎn)的被动物咬伤或者蛰伤•2.常常为混合型感染,既有一般的化脓性感染,还可包含特殊感染如破伤风、狂犬病等等•3.特殊动物咬伤常常伴有毒素,可引发中毒等第二页,共六十页。第三页,共六十页。狂犬病(qīnfàn)•神经系统引起的人类病狂犬病是由狂犬病毒侵犯死率最高...
人道博爱奉献常见动物(昆虫)咬、蛰伤应急(yìngjí)救护第一页,共五十页。人道博爱奉献第二页,共五十页。人道博爱奉献狂犬病•狂犬病是由狂犬病毒侵犯神经系统引起的人类病死率最高的急性传染病。属于(shǔyú)人兽共患自然疫源性疾病。第三页,共五十页。人道博爱奉献狂犬病毒传播(chuánbō)途径:主要以病兽咬伤方式传给人。潜伏期:短者4日,长则数年。第四页,共五十页。人道博爱奉献传染病的三个基本(jīběn)条件a、...
第第一一次次课课第1页第一页,共二百二十八页。(héchéng)第一节增加肌肉合成代谢和肌力的特殊运动营养补剂第二节促进能量代谢的特殊运动营养第三节促进疲劳消除和体能恢复的特殊运动营养第四节减轻和控制体重的特殊运动营养补剂第2页第二页,共二百二十八页。1、了解目前运动界常用的运动营养补剂以及功能。2、掌握一些常用运动营养补剂的使用方法。(tèshū)3、掌握特殊运动营养补剂的使用原则。第3页第三页...
常见的语病类型一、语序不当二、搭配不当三、成分残缺四、成分赘余五、结构混乱六、语意不明七、不合逻辑一、语序不当语序不当主要有下列类型:1、名词附加语的多项定语次序不当;2、动词的附加语的多项状语次序不当;3、虚词的位置安排得不恰当;特别是“把”字短语位置不当。1、名词附加语多项定语次序不当。多项定语的正确次序一般可按以下次序排列:a.表领属性的或时间、处所的;b.指称或数量的短语;c.动词或动词短语;d....
职业健康(卫生)(wèishēng)工作宣贯第一页,共九十八页。前言:当前我国已进入职业病的高发期。据专家估计(gūjì),在我国现有7.75亿劳动人群中,接触职业病危害因素的约有2亿人。自上世纪50年代以来,全国累计报告职业病近75万例,其中已死亡15万例。由于我国职业健康检查率不到20%,估计(gūjì)职业病人数远远高于报告人数。据统计2009年我国报告职业病1.8万余例,比2008年增加32%;2010年报告职业病2.7万余例,比2009年增...
常见运动损伤目的要求:了解常见运动损伤的机制、症状与体征,掌握各种损伤的处理与预防方法。主要教学内容:1、擦伤、撕裂伤、切伤和刺伤2、肌肉拉伤3、关节韧带损伤4、滑囊炎5、腱鞘炎6、疲劳性骨膜炎7、髌骨劳损8、骨骺损伤教学重点:各种损伤的机制、症状与体征、处理与预防方法教学难点:各种损伤的机制、症状与体征和处理方法学时分配:20学时授课过程:一、挫伤挫伤:是指由于钝性暴力直接作用于机体某处而引起的的局部...
一、常见的运动损伤及其防治1肌肉拉伤肌肉拉伤:指由于肌肉的猛烈收缩或被动牵伸超过了肌肉本身所能承担的限度,而引起的肌肉组织损伤。(1)主动用力拉伤:(如跳远时小腿后群肌拉伤;起跑时大腿后群肌拉伤等)(2)被动拉伤:(如跨栏运动时大腿后群肌拉伤;压腿时大腿后群肌拉伤等)肌肉拉伤的好发部位:肌腹、肌腹与肌腱交界处、肌腱的起止点。慢性损伤如:末端病、肌腱腱围炎、肌腹部劳损等。(1)症状与体征有明显的受伤...
常见(chánɡjiàn)的有创血流动力学监测方法郑州大学一附院ICU王丽蕊第一页,共五十五页。(jiāncè)中心静脉置管及中心静脉压监测★肺动脉导管(Swan-Ganz漂浮导管)监测有创动脉压(IBP)监测PICCO监测第二页,共五十五页。(tújìng)中心静脉置管术是监测中心静脉压(CVP)及建立有效输液给药途径的方法,已广泛应用在ICU监测中,并成为重症医学科医生的基本技能之一。第三页,共五十五页。大量、长时间静脉输液;...
常见(chánɡjiàn)的性传播疾病一、性传播疾病的有关知识(zhīshi)二、常见的性传播疾病第一页,共二十八页。性病的概述(xìngbìng)一、概念:性传播疾病性病(xìngbìng)(又称)是一种由性行为引起的传染性疾病。过去只包括梅毒、淋病、软下疳、性病性淋巴肉芽肿等。现代医学把上述四种病归属于经典性病,除上述四种经典性病外,1975年WHO将疾病病种定为二十余种,如尖锐湿疣、生殖器疱疹、艾滋病、非淋病性尿道炎、性病性...
(shénme)什么是现代文明病?•现代文明病又叫生活方式病,是由于经济的日益发达,现代人生活水平的不断提升,致使人们过多的热爱享受,不注意自己的生活方式,从而引起的疾病。物质丰富了,健康知识没有跟上来,人们不知道吃什么能够健康,用什么能够漂亮,于是滥吃滥用(lànyòng),从而导致了一些用药物无法治愈的疾病。第一页,共十页。(chánɡjiàn)常见的现代文明病(jīlǜ)•较大心脑血管病成为现代疾病的第一杀手,癌...
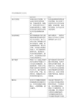
常见的细胞破壁方法对比破碎原理缺点高压匀浆法设备是高压匀浆器,它较易造成堵塞的团状或高速珠磨法由高压泵和匀浆间组丝状真菌,较小的革兰成,其破碎机理:细胞氏阳性首以及有些亚细超声破碎在一系列过程中经历了胞器,质地坚硬,易损酶溶法高速造成的剪刀,碰撞伤匀浆阀,也不适合用以及由高压到常压的变该法处理。化从而造成细胞的破碎。操作参数多,一般赁经微生物细胞悬浮液与极验估计并且珠子之间的细的研磨剂在搅拌浆...

